
知几文献速递是一个周更栏目,分享一周内与人体微生态及公共卫生相关的前沿新闻
01
Science: 新临床证据表明,修复肠道菌群治疗儿童营养不良疗效优于标准疗法
研究名称: Effects of microbiota-directed foods in gnotobiotic animals and undernourished children期刊:Science发表时间:2019年7月12日IF:41.037DOI: 10.1126/science.aau4732
儿童的健康成长与他们出生后肠道群落的健康发展有着不可分割的联系。而儿童营养不良影响了全球超过1.5亿孩子。
目前,一项在孟加拉国进行的初步临床试验结果显示,在针对儿童营养不良的治疗中,一种专为修复营养不良儿童肠道微生物群而设计的新型治疗食品,疗效优于标准疗法。这一结果发表在2019年7月12日的《Science》上。
该临床试验由国际腹泻病研究中心营养和临床服务主任Tahmeed Ahmed博士牵头,包括63名年龄在12-18个月,已被被诊断为中度急性营养不良的孟加拉儿童。研究中,他们被随机分为了四组,分别接受了三种不同的、可改善肠道菌群的治疗食品,以及标准的治疗食品。

将临床前的灵知动物模型与人类研究相结合,以了解肠道微生物群发育紊乱对儿童营养不良的影响,并确定这几种可改善儿童营养不良患儿肠道菌群的治疗食品
在短短一个月内,其中一种治疗食品就展现了惊人的疗效。包括与骨骼生长、大脑发育、免疫功能和各种组织代谢密切相关的蛋白等多数指标,都明显的开始向健康状态转变。
通过检测1300种血液蛋白,包括那些与指导骨骼生长、大脑发育、免疫功能和各种组织代谢密切相关的蛋白,发现与其他三组儿童相比,这种食物原型已经产生了明显的健康状态转变。到研究结束时,三个治疗组的儿童的肠道菌群都已经实现了“重组”,拥有了和该地区同龄、健康儿童相似的肠道菌群。
该研究也是第一次证明了,通过特定的治疗性食品,调整与健康发育相关的肠道微生物的生长和丰度,就能在肠道外为健康带来诸多有益影响,而这些影响可能涉及到新陈代谢的要害介质,以及骨骼、大脑和免疫系统发育的要害介质,也是营养不良传统疗法中很难针对性进行修复的部分。
据悉,目前孟加拉国的两个试验点正在进行一项更长期、更大规模的临床试验,看看这种改善微生物群为导向的补充食品,是否能带来持续的好处。“如果这些影响是长期存在的,或许将预示着预防医学的一个新维度——从微生物群的发展开始”。
02
利用活菌可调节皮肤微生物,或将应用于治疗及美容
研究名称:Skin microbiome modulation induced by probiotic solutions期刊:Microbiome发表时间:2019年7月IF:10.465DOI: 10.1186/s40168-019-0709-3
研究显示,一些常见皮肤病如寻常*疮痤**、湿疹、牛皮癣或头皮屑,往往伴随着特定的微生物群的改变。而根据2019年7月《Microbiome》上发表的最新研究,利用活菌调节皮肤微生物组的构成,就能够起到治疗皮肤病或美容的目的。在这项研究中,研究人员首先利用供体微生物群制备了混合微生物溶液,然后将其应用于18名年龄在22岁-42岁之间的健康志愿者,身体中8个富含皮脂腺的皮肤区域。 结果显示:
-
活菌能够调节皮肤微生物构成,应用细菌的剂量对调节效果有重要影响。在连续应用溶液后,受体皮肤微生物组开始趋向于供体微生物组;在施用结束后,应用菌群的丰度逐渐降低。剂量决定了应用菌群的丰度及存在时间。
-
受体对溶液的反应并不完全一致。表明受体之间存在显著差异,或与富含皮脂腺的皮肤区域基于*疮痤**丙酸杆菌(C. acnes-based)皮肤类型有关。
移植后,受体皮肤微生物组构成动态变化情况 研究人员认为,在不引发宿主负反应的情况下,在应变水平上对*疮痤**丙酸杆菌进行临时调控是可行的,并开发了一种在应变水平上调节*疮痤**丙酸杆菌亚种群的方法。“我们希望该方法能够用于更多研究和皮肤微生物构成的修饰中,这对皮肤微生物群相关疾病的治疗及研究具有重要意义”,来自巴塞罗那庞培法布拉大学实验与健康科学部转化合成生物学组负责人Marc Güell总结道。
03
病毒+鼻腔微生物+粘膜免疫,共同影响肺炎的发作和严重程度
研究名称:Interaction between the nasal microbiota and S. pneumoniae in the context of live-attenuated influenza vaccine期刊:Nature Communications发表时间:2019年7月IF:11.878DOI: 10.1038/s41467-019-10814-9
肺炎是一种常见的呼吸道疾病,也是造成5岁以下儿童死亡的主要原因。其主要致病菌为肺炎链球菌。近期,研究人员揭示了流感减毒活疫苗(LAIV)、继发性肺炎球菌感染与健康成人鼻腔微生物群和粘膜免疫,三者之间的相互功能关系,发现肺炎球菌的获得和定植密度可能受到病毒共感染、局部微生物组构成和粘膜免疫的影响。这一结果发表在2019年7月的《Nature Communications》上。
具体来说,鼻微生物群分布与连续的肺炎球菌运输结果相关;棒状杆菌/多洛西肉芽肿的分布与低密度定植有关;尤其是在有病毒合并感染时,鼻微生物对病毒本身的复制也有影响。
这也是第一个确定了鼻子中的微生物群能够通过影响病毒复制和肺炎链球菌的携带,影响炎症的严重程度的研究。
对此,本文高级作者、来自LSTM的Daniela Ferreira教授指出,“我们对病毒感染和微生物群之间的关系知之甚少。通过我们开发的模型,我们发现了肺炎病原体和鼻腔微生物群间的关系,也知道了随着病原体侵入,鼻腔微生物又回怎样的变化”。这一发现,对于控制病毒和细菌获取、介导炎症和感染的特定微生物群群的识别,以及设计新的呼吸道感染预防或治疗策略,将产生极大助益。

鼻腔微生物构成与肺炎链球菌携带的关系
03
补充膳食纤维有助于抵御先兆子痫
研究名称:Decreasedmaternalserum acetate and impairedfetal thymic and regulatoryTcelldevelopment in preeclampsia期刊:Nature Communications发表时间:2019年7月IF:11.878DOI: 10.1038/s41467-019-10703-1
短链脂肪酸(SCFAs)主要由醋酸盐、丁酸盐和丙酸盐构成,是肠道微生物群的主要代谢产物,主要通过膳食纤维的细菌发酵产生。短链脂肪酸具有强大的抗炎功能,这可能与它们在肠道和系统免疫稳态中的功能有关。丁酸盐主要被结肠上皮吸收(70-90%),而丙酸盐主要被肝脏吸收,乙酸盐是最显著的循环短链脂肪酸。
2019年7月,《Nature Communications》上刊发的一篇文章指出,由肠道中的纤维发酵产生短链脂肪酸水平的降低,与孕期常见的严重先兆子痫有关。

子痫前期母体血清醋酸盐水平降低,会导致胎儿胸腺和调节T细胞发育受损
临床数据表明,高达10%的孕妇会出现先兆子痫,主要特征为高血压、尿液中的蛋白质、以及孕妇身体的严重肿胀;另一方面,先兆子痫还会干扰孩子在子宫内的免疫发育,导致未来更容易罹患过敏等自身免疫性疾病。
该研究的作者Ralph Nanan教授指出,对于我们这个时代一些最严重的疾病,其实“吃真正的食物,主要是蔬菜,不要吃太多(eat real food, mostly plants, and not too much)”,可能就是最简单、最有效的初级预防策略;同时,Ralph Nanan教授还强调了,“母亲的肠道菌群喝饮食,对于促进和维持妊娠健康至关重要”。表明,在怀孕期间促进肠道细菌的特定代谢产物,可能是保持健康怀孕和预防日后过敏和自身免疫性疾病的有效方法。
04
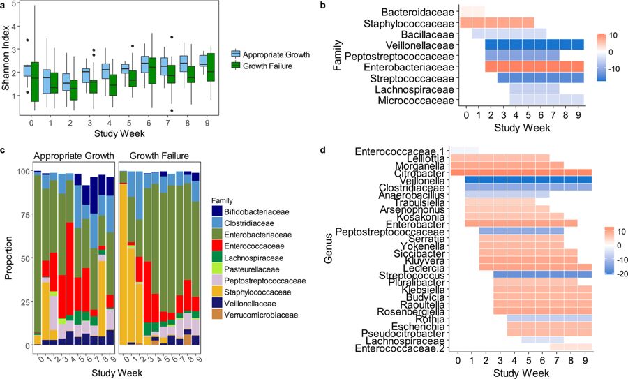
儿童营养不良源于肠道微生物群的持续不成熟
研究名称:Disrupted Maturation of theMicrobiota and Metabolomeamong Extremely Preterm Infants with Postnatal Growth Failure期刊:Scientific Reports发表时间:2019年IF:4.011DOI: 10.1038/s41598-019-44547-y
2019年《Scientific Reports》一项研究表明,早产儿与足月婴儿的微生物组构成存在明显差异,儿童营养不良与肠道微生物群的持续不成熟有关。早产儿生长衰竭被认为是认知和运动障碍的风险因子,可能导致这些孩子未来更容易患肥胖症、Ⅱ型糖尿病和心脏病。
该研究发现,对于极度早产儿来说,他们的肠道微生物发育会推迟,形成一种多样性较低、致病菌占主导地位的菌群结构,使得他们无法代谢正常的营养物质,让身体表现出一种类似禁食一样的反应。

严重早产和产后生长衰竭的婴儿,体内微生物群和代谢组会被破坏
此外,研究人员还确定了与早产儿生长衰竭相关的新微生物和代谢特征,包括血清酰基肉碱、脂肪酸、以及脂肪分解和脂肪酸氧化的其他副产品水平的升高。
“我们对与生长衰竭相关的微生物组和代谢的独特特征的识别,可能为预测、预防和治疗早产儿中这一普遍问题提供新的方法”,本文作者、芝加哥Ann & Robert H. Lurie 儿童医院斯坦利·曼恩儿童研究所基础科学副首席研究员、西北大学范伯格医学院儿科学、微生物学和免疫学研究教授Patrick Seed博士强调,“目前,还没有能够确定婴儿生长衰竭风险的方法,而微生物群可能会给我们提供指导个体化干预、测量和治疗提供巨大帮助”。
05
过年“走亲戚”,或将导致7种细菌减少
研究名称:The effect of having Christmas dinner with in-laws on gut microbiota composition期刊:Human MicrobiomeJournal发表时间:2019年7月DOI: 10.1016/j.humic.2019.100058
已知肠道微生物是身心健康的重要媒介。研究人员在圣诞节期间拜访家长亲戚的受试者中鉴定了7种细菌,发现与心理压力、抑郁相关的瘤胃球菌物种显著减少。
这意味着,节假日期间,比如国内的春节、国外的圣诞节,和家人、亲戚接触,都可能会在一定程度上影响我们的身体和心理健康。
这一结果来自于2019年7月,《Human Microbiome Journal》上公布了一项前瞻性观察研究结果。

具体来说,研究人员在2016年12月23日和12月27日这两个不同的时间点,采集了28名健康志愿者的粪便样本进行测序,结果观察到了两种截然不同的微生物特征标志物。
更有趣的是,这种差异与志愿者们是否在节日期间拜访过亲戚有关。 研究人员共确定了7种菌群与拜访行为有关。在拜访了亲戚的人群中,能观察到所有瘤胃球菌的数量都显著减少。根据过去的研究结果,瘤胃球菌已被证实与心理压力和抑郁相关。
06
10万人研究显示:每喝100ml含糖饮料,癌症风险增加18%,乳腺癌风险增加22%
研究名称:Sugary drink consumption and risk of cancer: results from NutriNet-Sante prospective cohort期刊:BMJ发表时间:2019年7月IF:27.604DOI: 10.1136/bmj.l2408
2019年7月,《英国医学杂志(BMJ)》上一项研究指出,高糖饮料与癌症风险增加可能存在关联。这一结果源于对101257名健康的法国成年人长达9年的跟踪调查。
研究人员评估了日常摄入包括100%纯果汁在内的含糖饮料、人工加糖饮料等3300种不同食品和饮料与癌症风险的关联。一些众所周知的癌症风险因素,如年龄、性别、教育程度、癌症家族史、吸烟状况和身体活动水平,也都被斟酌在内。
结果显示:
-
饮用含糖饮料与总体癌症和乳腺癌风险增加显著相关;每天饮用100毫升含糖饮料,总体患癌症的风险增加18%,患乳腺癌的风险增加22%。
-
食用人工加糖饮料与患癌症的风险无关;但研究人员也强调,这或许是由于食用人工加糖饮料的样本数量较少所致,还是应当谨慎对待。
-
100%的果汁摄入量与总体癌症风险显著相关。
研究人员认为,这一关联可能与其中的糖类对内脏脂肪、血糖水平和炎症标志物的影响有关;此外,某些苏打水中的添加剂,也可能发挥功能。最后,该文章作者也呼吁,针对含糖饮料加以限制,或将成为降低癌症发病率的要害举措。

07
营养补剂*局骗**:大多无用,甚至有害,不如减“盐”
研究名称:Effects of nutritional supplements and diets on cardiovascular outcomes: An umbrella review and evidence map期刊:Annals of Internal Medicine发表时间:2019年7月IF:19.315DOI: 10.7326/M19-0341
2019年7月,《Annals of Internal Medicine》上一则包含了近100万成年人的研究指出,营养补剂并不一定营养,甚至还可能是有害的。
这一结果来自西弗吉尼亚大学医学院,共包含了9项系统回顾和4项新的随机对照试验,涉及到277项试验、24项干预措施以及992129名参与者。

主要结果包括:
-
在16种常见营养补充剂中,只有两种可能带来健康收益:叶酸和不饱和脂肪酸omega-3。
-
有低度证据表明,服用叶酸能够预防中风。
-
有低度证据表明,服用omega-3能够降低心肌梗死和冠心病发作。
-
有中度证据表明,减少盐的摄入能够降低降低血压正常者的全因死亡率,以及高血压患者的心血管死亡率。
-
同时服用钙和维生素D,可能会增加中风风险;但单独服用钙或维生素D对死亡率或心血管结果没有任何影响。
-
包括维生素B6、维生素A、多种维生素、抗氧化剂、铁在内的其他营养补充剂,以及饮食干预(如减少脂肪摄入量),对死亡率或心血管疾病的结果没有显著影响。
本周Headline回顾
08
Nature Reviews重磅:一文读懂肠道菌在炎症性肠病发病、治疗、预防和管理中的功能
研究名称:Microbial genes and pathways in inflammatory bowel disease期刊:Nat Rev Microbiol发表时间:2019年7月IF:34.648DOI: 10.1038/s41579-019-0213-6
近日,顶级学术期刊《Nature Reviews Microbiology》再发雄文。
全面回顾了肠道微生物在炎症性肠病(inflammatory bowel disease,IBD)中的功能,总结了包括细菌、真菌和病毒在内的微生物与IBD发病机制相关的研究成果,揭示了健康人群与IBD患者在微生物菌群及相关代谢物上的特点和差异,提供了迄今为止有关道微生物与炎症性肠病最全面、最完全的见解;同时,该综述还在现有研究的基础上,比较了4类基于微生物组的炎症性肠病治疗方法,为未来将研究告捷转化到临床,提供了详尽的参考。
点击上图可查看有关这篇“史诗级巨著”的全面解读,以及近三年来在肠道微生物与炎症性肠病领域的最不容错过的重磅研究10篇
09
噬菌体:可对抗超级耐药菌的病毒“卷土重来”
噬菌体,早在青霉素被发现之前,就已经进入了人类的视野。如果你清楚青霉素(广谱抗生素)在医学史的地位,就明白这种只能定向杀死一种细菌的东西在当时有多不受欢迎。
败也萧何成也萧何。由于人类疯狂使用抗生素,超级耐药菌问题也变得日益严重。“细菌”进化了,一些耐药菌甚至对目前所有的抗生素没有反应。人们开始死于“普通”的伤口感染,医学界对此束手无策。
现在,噬菌体似乎正回到故事的中心。最近,The Verge刊发一篇有关噬菌体的长报道《THESE SUPERBUG-FIGHTING VIRUSES ARE MAKING A COMEBACK》。文章讨论了数个受益于“噬菌体疗法”的临床案例,梳理了目前噬菌体的应用、前景和挑战。
知几未来略作翻译,推荐给您。
点击上图可查看这篇关于噬菌体的专栏长文
10
高盐摄入可导致腹胀风险增加27%
研究名称:Effects of the DASH Diet and Sodium Intake on Bloating期刊:The American Journal of Gastroenterology发表时间:2019年7月IF:10.241DOI: 10.14309/ajg.00000000000002832019年7月,来自约翰·霍普金斯大学彭博公共卫生学院的研究人员在回顾了一项大型临床试验数据中,评估了膳食纤维和纳摄入量对腹部肿胀影响,结果发现,高纤维摄入和高盐摄入都可能导致胃胀气;在不改变纤维摄入总量的情况下,降低饮食中的盐摄入能够减轻胃胀气。
相关结论发表在最近的《The American Journal of Gastroenterology(美国胃肠病学杂志)》上。
点击上图可查看这篇的详细解读
具体来说,
-
36.7%的参与者出现了腹胀;
-
与低纤维控制饮食相比,高纤维DASH饮食导致了腹胀风险增加41%;
-
与女性相比,男性更容易受到高膳食纤维摄入的影响;
-
与低钠饮食相比,高钠饮食导致了腹胀风险增加27%。
研究人员认为这可能与纳摄入改变了肠道微生物菌群,进而影响了细菌硫化物的产生有关,还有待进一步研究。
11
Cell:吃了自闭男孩的肠道菌后,小鼠也得了自闭症
研究名称:Human Gut Microbiota from Autism Spectrum Disorder Promote Behavioral Symptoms in Mice期刊:Cell发表时间:2019年IF:36.216DOI: 10.1016/j.cell.2019.05.004
2019年,来自加州理工学院的研究团队在《Cell》刊文:来自ASD(孤独症谱系障碍)患者的肠道细菌,可导致无菌小鼠出现类ASD样行为(较少社交、较少发声、表现出重复刻板行为)。而且,ASD微生物群引起的行为变化在雄性中更明显。
值得注意的是,当研究人员使用5AV(5-aminovaleric acid,5-氨基戊酸)或牛磺酸治疗小鼠后,小鼠表现出了自闭症症状的减轻。脑部检查显示,神经易激惹性也降低了(尤其在使用5AV后)。
这项研究,为肠道菌群在ASD相关神经变化中的功能提供了线索。这表明,细菌代谢物或益生菌也有望在将来助力ASD的治疗。
点击上图可查看这篇的详细解读