
报告摘要
酚醛树脂和呋喃树脂龙头企业,业绩稳步增长
公司是一家高新技术型的精细化工企业,业务涉及树脂及新材料、大健康、生物质、生物医药和新能源五大产业,具备酚醛树脂40万吨、呋喃树脂12万吨的年产能,以及秸秆15万吨/年的处理能力,其以呋喃树脂为代表的铸造材料产业产销量世界第一,酚醛树脂规模进入世界前三位,产品优势明显。2018 年公司实现营收61.80亿元,同比增长23.09%;实现归母净利润5.09亿元,同比增长 6.67%。
全球树脂材料主要产销市场,传统产品市场需求广阔
我国铸造件产量全球第一,带动中游树脂材料市场需求。我国铸件产量连续多年居世界首位,约占据全球产量的40%。其中,呋喃树脂约占铸造用树脂粘结剂市场需求的75%随着改性技术的发展,酚醛树脂应用领域更加广泛。2016年我国成为全球最大的酚醛树脂消费市场,占比34.67%,达到104.2万吨。改性 技术的使用优化产品性能,促进酚醛树脂的广泛运用,预计到 2021 年我国需求将达到150万吨以上。
积极转型升级,布局新材料和生物健康产业,把握盈利新机遇
新材料、生物医药成为未来国家支柱性产业。公司将其定为重点发展 战略,在生物质石墨烯、生物质新材料、工业酚醛及复合材料、生物 医药等产业链又拥有丰富经验,技术力量雄厚,未来发展潜力十足。
风险提示:上游原材料价格价格上涨,公司利润恐不及预期;下*行游** 业需求下滑,公司销量恐不及预期;在研项目进度恐不及预期;环保 政策风险。

1.厉精为治四十载,公司实现化蛹成蝶
1.1.全产业链布局完备
济南圣泉集团有限公司(以下简称“公司”)成立于1994年,是一家高新技术型的精细化工企业,所处行业属化学原料和化学制品制造业,是从事树脂及新材料、大健康、生物质、生物医药和新能源五大产业的综合研发、生产、销售业务的创新型的生产制造企业集团。公司2014年7月28日起在全国中小企业股份转让系统挂牌公开转让。2015年9月,股票转让方式由协议转让方式变更为做市转让方式,截至2018年底,为公司提供做市报价服务的做市商数量已达30 家。

截至 2018 年底,唐一林先生持有公司 20.24%的股份,是公司的控股股 东和实际控制人。唐先生现任公司董事长,硕士研究生学历,高级经 济师,国务院特殊津贴获得者,主要社会兼职有山东省第十三届人民 代表大会代表、全国工商联科技装备业商会常务副会长、山东省光彩 事业促进会副会长、山东省科技装备业商会会长等。

圣泉集团逐步成长为一家具有多条产业链的技术型化工企业。其中, 公司主要的产品为以树脂制品为代表的新材料和铸造材料;2014 年, 由公司和黑龙江大学长江学者团队联合研发的“基团配位组装法”工 艺原理制备生物质石墨烯宣告告捷,公司即开展一系列围绕石墨烯及 其制品的产业链,发展出大健康产业和生物质产业两个未来大有增长 空间的产业。根据自身产品的优点和研发基础,公司把目光放在下游 产品,进而开展两项新产业链——生物医药产业和新能源产业,自此, 公司的五大产业构建相对完全,且链条辐射相对合理。

1.2. 三大产品提供营收动力
公司的主要产品可分为新材料产品、铸造材料产品和生物质产品三大 板块,分别占 2018 年公司营收比重的 50.35%、39.62%和 9.11%。
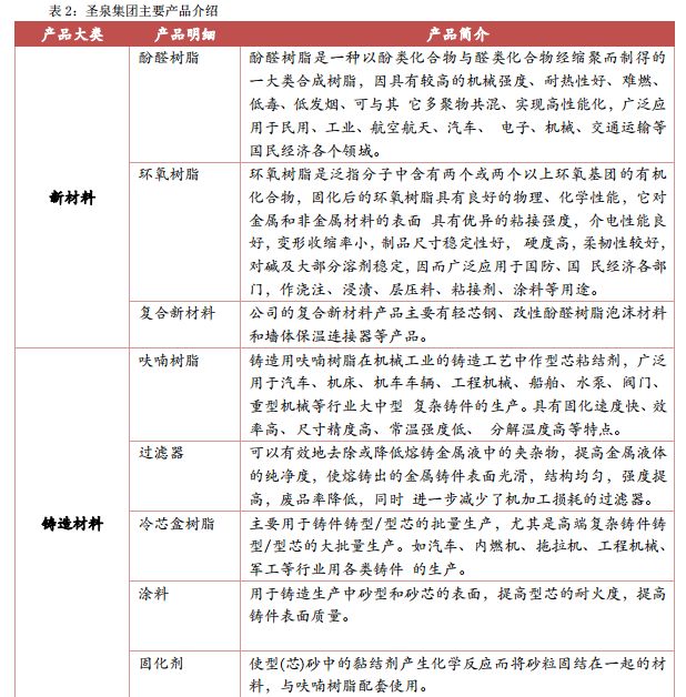
新材料产品:以酚醛树脂为代表,还包括环氧树脂及复合新材料等。酚醛树脂是一种以酚类化合物与醛类化合物经缩聚而制得的一大类合 成树脂,其中苯酚-甲醛树脂是酚醛树脂中最典型和最重要的一种。根 据所采用原料反应*能官**度、酚与醛的摩尔比及合成反应催化剂的不同, 酚醛树脂可分为热塑性酚醛树脂和热固性酚醛树脂两大类。酚醛树脂特有的化学结构和大分子交联网状结构赋予了它许多优良性能,如优良的粘附性、耐热性、抗烧蚀性及阻燃性等,常被应用于酚 醛模塑料、酚醛层压塑料、造型材料、隔热隔音材料、黏结剂、耐火 材料、炭化功能材料、酚醛基涂料等领域,其中酚醛模塑料是最大的 应用领域,占比约 22.5%,层压板和摩擦材料的应用占比也较大,分别 达到 19.97%和 18.80%。
铸造材料产品:以呋喃树脂为代表,还包括陶瓷过滤器、冷芯盒树脂、 涂料等各种铸造材料,共一百多个品种。铸造材料产品远销 40 多个国 家和地区,是全球最大的铸造材料供应商之一。呋喃树脂是指以具有呋喃环的糠醇和糠醛作原料生产的树脂类的总称, 其在强酸功能下固化为不溶和不熔的固形物,种类有糠醇树脂、糠醛 树脂、糠酮树脂、糠酮—甲醛树脂等。呋喃树脂具有固化速度快、效率高、尺寸精度高、常温强度低、分解 温度高等特点,在机械工业中的重要用途是铸造工艺中作砂芯粘结剂, 广泛运用于汽车、机床、船舶、飞机,通用机械、精密仪器等产品的 铸件生产和高档精密出口铸件的生产。公司呋喃树脂产品包括铸钢用呋喃自硬树脂、球墨铸铁用呋喃树脂、 灰铸铁用呋喃树脂、有色合金用呋喃树脂四大品种及配套的磺酸系列 固化剂和低硫固化剂,产品涵盖 29 个型号。
生物质化工产品:主要包括生物质产品和石墨烯内暖类产品。公司将植物秸秆中的半纤维素、木质素、纤维素三大成分提纯,实现 了对植物秸秆 100%利用。利用半纤维素生产木糖和 L-阿拉伯糖;利用 木质素研发生产了沥青乳化剂、染料分散剂、可降解塑料袋/塑料薄膜、电池阴极膨胀剂、建筑材料减水剂等产品,多种产品打破国外多年垄 断;在纤维素利用上,与黑龙江大*联学**合研发出全球热点新材料—生 物质石墨烯,并积极研发在功能纤维、防腐涂料、新能源电池、复合 新材料等领域的应用。剩余的废渣用来生产有机肥,变废为宝。
公司1吨秸秆可生产1吨高附加值产品,真正做到了把植物秸秆“吃干榨净”,有效减轻了因焚烧秸秆带来的环保压力,是发展循环经济、 实现绿色可持续发展的典范。随着在生物质产业链上的告捷开发,公司已具备了 15 万吨秸秆处理能力。同时公司在生物质开发利用技术上 的不断突破,公司不仅能够处理秸秆,还有其他富含植物纤维及木质 素的芦苇、稻草、木屑等生物材料。石墨烯,是从碳材料中剥离出来、由碳原子构成的只有一层或多层原 子厚度的二维晶体,拥有非常优异和独特的光、电、磁、机械等物理 性能和化学性质,被称为“黑金”,是“新材料之王”。通过与黑龙江大学、中科院和青岛大学等国内知名院校合作,历时 7 年时间,公司开创性地从植物秸秆玉米芯中生产出全球热点新材料——生物质石墨烯。生物质石墨烯不仅具有一般石墨烯的特性如良好的热传导性,导电性等,还具有自己特有的性能,例如低温远红外功能 和超强的抗菌抑菌性能。2015 年,全球迄今为止首条生物质石墨烯工 业化生产线建成投产,产能达 100 吨/年。

1.3. 业绩稳中向好
2018 年公司实现营收 61.80 亿元,同比增长 23.09%;实现归母净利润5.09 亿元,同比增长 6.67%。总体来看,近几年公司营收和净利润保持快速增长。
2015 年由于公司主要原材料价格下降,传导至主要产品,导致营收大幅下降但净利润仍保持高增长。相反,2017 年由于原材料单价增长, 营收大幅上涨,但营业成本增幅超过营业收入增幅,因此降低利润率, 导致净利润增速下滑。
此外,公司毛利率、净利率和 ROE 基本保持平稳,自 2016 年后呈现 小幅下降趋势,这主要是受宏观经济、行业整合和原材料价格上涨影 响所致。
从期间费用看,2015 年以后各项期间费用率呈现下降趋势。管理费用 逐年下降主要是得益于公司规模扩大、管理效率的提高。由于公司在 2015 年定向增发资金到位后及时调整公司融资产品结构以及银行*款贷** 利率降低,导致公司在 2016 年财务费用大幅下降。2017 年欧元和美元 存款和应收账款的汇兑损失导致财务费用有所增加。2018 年定向增发 股票再次使公司财务费用出现大幅减少。销售费用率基本保持稳定。

2. 行业市场需求广阔,助力传统产业发展
2.1. 工业酚醛向改性和高端方向发展
公司生产的酚醛树脂处于行业中游,上游原材料主要是苯酚、甲醛等,公司多从国内大型化工企业采购,品质稳定可靠。下游应用非常广泛,酚醛模塑料是目前消耗酚醛树脂最大的领域,其次是木材加工、层压板和研磨、摩擦材料。
80年代我国酚醛树脂开始进入迅速发展期,生产厂家遍及全国各地。尤其 2000年以后,酚醛树脂行业发展迅速,既有国外厂家落户中国市场,也不断涌现新的酚醛树脂本土企业,酚醛树脂的产能和产量迅速增长,技术装备水平不断提升。2002 年至2018年,我国酚醛树脂产量由28万吨增长至120万吨,年均复合增长率9.52%。

现阶段,酚醛树脂的中低端市场进入门槛较低,新进入企业较多,市场竞争日趋激烈,而性能优异的增强酚醛树脂或专用酚醛树脂的中高端市场继续维持供不应求的局面。对工业酚醛的改性,成为行业发展的大趋势,改性后的工业酚醛性能更优,应用领域更广,行业朝着专业化、功能化方向发展。未来伴随着国内造船、汽车、铸造冶金、消费电子、航空航天等产业的快速发展,高性能涂料、油墨、橡胶轮胎助剂、油田助剂、高分子磁性材料、页岩气树脂、导弹材料、新型碳 材料、高性能复合材料等新领域的酚醛树脂将得到更快发展,成为行业新的增长领域。据前瞻产业研究院预测,未来五年我国酚醛树脂消费量保持年均 8%左右的增长,到202年需求将达到150万吨以上。从酚醛树脂的消费结构来看,酚醛模塑材料对酚醛树脂的需求仍在首 要地位,此外,木材加工、层压板领域,研磨、摩擦材料领域,耐火、绝缘隔热材料领域和铸造材料领域消耗酚醛树脂的用量也较大。从竞争格局上看,截至2016年我国有200多家酚醛树脂生产企业,行业的市场集中度低。大多数企业规模不大,产品结构品种单一,市场灵活性差,在品牌、研发、技术、环保等方面与跨国企业竞争的不多。跨国企业主要有日本松下和住友,美国迈图和圣莱科特,芬兰太尔化工等。国内企业有圣泉集团、彤程新材、莱芜润达和邦得化工等。
2.2.铸件产量拉动中游铸造材料行业需求
公司生产的铸造材料(呋喃树脂)处于行业中游。市场上铸造用树脂材料主要为呋喃树脂和冷芯盒树脂两大类,占铸造用树脂粘结剂市场份额的 85%以上,其中呋喃树约占市场需求的 75%。铸造材料上游为基础化工原料行业。公司生产所需的原材料主要有糠 醛、玉米芯、玉米秆、棉秆、玉米皮等。除糠醛主要向国内化工企业采购外,其余原材料主要向农户收购。
铸造材料下游为装备制造业。在铸造生产成本中,铸造材料占总成本 的比例达到 20%左右,其中粘结剂占生产成本的 6-10%。铸造材料对铸件的质量起到至关重要的功能,由铸造材料引起的铸造缺陷比例高达50%以上。

我国是世界上最重要的铸件生产国,自2000年起我国铸件产量已连续十多年居世界首位。2000年至2016年我国铸件产量由1395万吨增加至4750 吨左右,增长率达到 11.52%。根据中国铸造业协会发布的《铸造行业“十三五”发展规划》预测,到2020年,我国铸造件产能将 达到5500万吨,铸造件产值达7000亿元的规模。

从各行业消费量来看,汽车行业对铸造用树脂粘合剂的需求最大,占市场总需求的 33.1%。平均每辆汽车需要 10%的铸造件,2017年我国 汽车用铸造件产量达1510.11万吨,相比上年同期增长 7.1%。随着汽车销量的稳步上升,铸造用树脂粘合剂的需求也会逐步增加。另外,矿冶重机、铸管管件以及工程机械对树脂粘合剂的消费量分别占比11.0%、11.0%和 9.9%。
得益于铸造行业下游的蓬勃发展,国内树脂粘合剂的市场需求广阔。国内铸造用树脂粘结剂消费量从2006年的 30.3万吨增涨至2016年的51万吨,市场呈现明显增长的态势。公司铸造材料产品产销量世界第一,但在除中国外的全球市场份额不足7%,还有着非常大的增长空间。从竞争格局上看,国内中高端铸造用树脂粘结剂市场,主要是大型跨国公司与国内大公司之间的竞争;而在中低端剂市场,则是国内企业众多中小型生产企业之间的竞争。国内大企业主要是圣泉集团和兴业股份。跨国公司主要有德国 HA、英国福士科、美国 ASK 和日本花王。
3. 多点优势开花,展现核心竞争力
3.1. 产品优势稳固地位
公司在行业内的产能及产品优势支持公司长期保持行业龙头地位,销量不断增长。公司2017年呋喃树脂年产能10万吨,产销量位居世界第一,具有规模、技术及成本优势,与国内第二大铸造材料公司兴业股份相比,公司产品毛利率一直维持在30%以上,比兴业股份高 10%左右,盈利能力遥遥领先。
公司2017年酚醛树脂的产能达到35万吨,建成全球单体产能最大的酚醛树脂生产车间,生产规模进入世界前三位,成为“神舟”飞船保 温原材料制造商、亚洲最大的专业酚醛树脂供应商和中国耐火材料专用酚醛树脂标准唯一起草单位。公司作为国内酚醛树脂行业的领头羊,重视技术研究和新产品开发,基于在行业内深耕多年以及与众多科研 机构深度合作的优势,公司近年来不断推出酚醛树脂功能化新产品,产品逐渐升级,产品优势明显。2018 年5月,公司新研发告捷一种用于芯片的光刻胶用线性酚醛树脂,打破国外垄断,该产品已告捷投产。

3.2. 技术优势领先同行
公司持续进行产品研发,不断推出新产品,以保证业务的稳步增长。2018年公司研发支出3.04亿元,占营收比重的4.92%。研发投入逐年明显上升,在行业内研发能力处上游水平,较行业内其他公司具有明显优势。

巨额的研发投入使公司具有强大的技术储备,目前公司拥有行业内唯 一一家国家级企业技术中心,五家国家高新技术企业,是国家农业产业化重点龙头企业,拥有技术专利 582 项,其中,发明专利 416 项,实用新型专利129 项,外观设计 37 项,此外,有 48 项发明专利申请了国际专利申请,并有21项专利获得国外授权。专利数量和质量在行业内处于领先地位。另外,公司拥有研发人员 380余人,硕士以上学历研发人员100多人,优秀的人才资源为公司提供源源不断的科研力 量。公司目前在研项目包括生物质精炼新工艺,利用木质素生产高端化学 品的研究,利用半纤维素联产糠醛、木糖技术的研究,利用纤维素制 备优质纸浆、纺织纤维用溶解浆、非粮燃料乙醇、纳米纤维素的研究;高端电子材料用酚醛树脂的研究,环保浸渍用酚醛树脂的研究,高分子复合材料的研究,超级电容及电池材料的研究,3D 铸造用打印材料 的研究,石墨烯导电材料的研究。公司在研发方面的竞争优势主要是因为公司持续的研发投入及公司有 明确的研发目标,并且公司还与中科院化学所,中科院理化所,山东大学,齐鲁工业大学深入合作,进行产学研合作,实现理论试验到生 产的一体化研发。
3.3. 经营优势提升效率
公司近年营运能力明显提升,运行效率更优。2015年至2018年,公司应收账款天数从121.49天下降到 58.38 天,回款速度变快。存货周转 天数和经营运周期也明显缩短。这一方面说明公司流动性资金使用效率得到提升,经营管理良好,另一方面说明公司对下游客户话语权有所提升,凸显行业龙头优势。有效的经营管理伴随着充足的现金流和高额的分红,2015年到2019年公司经营活动产生的现金净流量分别为2.7亿元、3.2 亿元、1.3 亿元和 4.4 亿元,股息支付率高达33.3%、41.1%、40.9%。

3.4. 营销优势利人利己
公司拥有行业内覆盖面最广、最为完善的营销体系,依托服务于产品开发和售后的市场服务体系,产品销售能力较同行业企业具有较强的竞争优势。公司在全国范围内建立并完善了山东、东北、华东(不含山东)、华北、华中、华南、西南等 7 大片区直销的销售网络,覆盖全国 29 个省、市、自治区。另外,公司出口欧美、东南亚、南美等五十 多个国家和地区,拥有大量国际客户资源。公司通过“一站式采购、全方位服务”的营销服务方式,为全球多个国家和地区涉及铸造、耐火材料、摩擦材料、保温材料、航空航天、军工、生物医药等众多行业的龙头企业和主要厂家提供性价比优良、技术含量高的产品体验和完善的售后服务,充分满足和推动了上述行 业企业的发展。
4. 手握能力与机遇,新旧业务齐头并进
4.1. 龙头地位助力传统产业高速增长
2018 年末,公司20万吨酚醛树脂项目二期生产装置扩建完成,预计新增酚醛树脂产能10万吨,产能可达到50万吨/年;年产6万吨酚醛树脂、1万吨特种环氧树脂的珠海项目总体进展顺利,完成总工程量的 60.00%以上。公司研发告捷的光刻胶用线性酚醛树脂已实现量产,可实现连续三年稳定生产,目前已经有数十家芯片上游的光刻胶企业来采购这种制芯用的高端材料。未来前景广阔。现阶段性能优异的增强酚醛树脂或专用酚醛树脂的中高端市场面临着供不应求的局面,公司自身产品多样、结构合理,高附加值产品多,产品技术壁垒高等优势进一步提高了公司的市场竞争力。另外,随着国家对于环保安全要求的提高,很多不规范的企业被停产,这给一直注重环保安全投入的公司带来了新的市场机会,公司市场份 额有望进一步扩大。国外酚醛树脂生产企业进入中国会给行业带来一定冲击,但因为缺乏性价比的优势,没有造成大的威胁,公司继续保持行业龙头的地位,销量在不断增长。随着我国在高端装备制造产业、新能源汽车产业和新能源产业等战略 新兴产业的发展,对铸造材料的质量、技术及环保要求日益增强。铸造材料行业正处于大调整、大整合阶段,一方面是高端球铁铸件需求 呈现增长态势,另一方面低端铸件市场产能严重过剩。部分技术、质量、环保不达标的中小企业正在逐步退出市场,将出现部分市场空白。国家“铸造行业准入制度”的落实标志铸造产业将朝着绿色铸造方向发展,公司可依托在科研技术、产品质量和环保服务上的优势,填补国内市场空白,抢占全球市场份额,发展后劲十足。未来公司还计划将过滤器的产能从当前的1.4万方/年提升到 2 万方/年,同时将继续完善铸造产业链上的其他材料品类。
4.2. 布局新材料和生物健康产业,把握新的投资机会
新材料、生物医药等成为未来国家支柱性产业。《中国制造 2025》明确提出要大力发展新材料、生物医药产业。公司在生物质石墨烯、生物质新材料、工业酚醛及复合材料、生物医药等产业链丰富,技术力量雄厚,未来发展潜力十足。
生物质产业:生物质产业是公司走战略性新能源、新材料发展之路的重要标志。该项目把植物秸秆中的半纤维素、纤维素和木质素三大成分全部高效分解转化,实现了生物质原料的综合利用,建成生物能源、新材料一体化项目,生产出了市场急需的新材料产品。产品系列包括 纤维素、生物基炭材料、高弹力植物纤维、木糖、高活性木质素、高性能木质素染料分散剂等产品。
大健康产业:(1)生物质石墨烯。公司与东华大学、青岛大学、黑龙江大学等联合研发出生物质石墨烯内暖纤维,经中国纺织工业联合会鉴定,整体技术达到国际先进水平。公司已研发生产出生物质石墨烯 内暖纤维、内暖烯孔、内暖绒等三大系列100余款单品。经权威机构检测,该生物质石墨烯产品具有远红外、持久抑菌、吸湿透气、抗静电、防紫外等特性,获得了中国保健协会“ 保健功能纺织品达标证书”,并通过美FDA认证和“OEKO-TEX®STANDARD100 标准 认证”,连续获得中国纤维流行趋势,荣获2016意大利科技创新大奖。目前公司正在探索在智能服饰、运动服饰、军需服饰等更多领域的高 端应用。(2)功能性食品原料及健康食品。公司采用生物发酵法和纯天然植物提取技术,是国内较早应用现代生物提取技术生产木糖、阿 拉伯糖等功能糖的高科技企业,其功能糖项目被列为国家重点生物工程项目。目前公司已经发展成为世界上最大的 L-阿拉伯糖研发生产基 地和亚洲最大的 D-木糖生产基地。
新能源产业:公司将利用石墨烯改性制造超级电容及动力电池,切入新能源产业,目前公司生物质石墨烯相关在建项目有“年产1千吨石墨烯及3万吨石墨烯功能纤维”、“石墨烯改性超级电容及动力电池项目”,这两个项目同时入选山东省新旧动能转换优选库。
生物医药产业:公司高级医药中间体的研发种类超过100多种,原料药工艺储备超过10多种,技术工艺国内领先,已与默克、赛默飞等国际大公司合作,主要应用在治疗乙肝、尿*禁失**、糖尿病、癌症等领域,前景广阔。公司已投资 5600 万元按照欧盟标准建设了CGMP 车间,并于 2016 年投入使用,这为公司医药的大发展创造了腾飞的条件。未来,公司将加快形成产学研紧密结合的药物创新体系,使公司尽快完成从高级医药中间体生产企业到原料药生产企业和制剂生产企业的跨越。
新材料产业:(1)木质素染料分散剂。通过技术创新,从天然植物中提取和制备的精致改性木质素磺酸钠,主要应用于分散、还原染料商品化加工及涤纶超细纤维和筒子纱染色等低浴比染色。具备优异的耐 热稳定性、印染色差小、绿色、环保、适应性广等特性,产品性能达到全球领先水平。该产品系列的诞生打破了国外企业对绿色高端染料分散剂的垄断。(2)木质素沥青乳化剂。主要用于减小油相和水相界面之间的表面张力,增强二者之间的互溶度。具有节约能源,减少环境污染等优点,对公路建设及养护,有重要意义。
5. 风险提示
上游原材料价格上涨,公司利润增长恐不及预期。公司主要产品酚醛 树脂的主要原材料为苯酚和甲醛,呋喃树脂的主要原材料为糠醛,均为大宗化工产品,市场价格波动较大,其价格波动会对公司生产经营 造成一定的影响。如果公司原材料的成本上涨,公司的生产成本将相应增加;如果原材料的成本下降,将可能产生原材料存货的跌价损失。
下*行游**业需求下滑,公司业绩增长恐不及预期。公司主要产品呋喃树脂等铸造材料主要用于铸造行业,其受铸造行业周期性波动影响较大,酚醛树脂用途广泛,但是仍与宏观经济密切相关,受宏观经济波动影 响较大。若下*行游**业受到宏观经济、进出口贸易环境、汇率波动等诸 多因素影响出现不利变化,将减少其对公司所在行业产品的需求,对 公司的经营成果造成不利影响。下*行游**业波动可能影响公司业绩增长 不达预期。
在建项目进度恐不及预期。在建项目投资较大,存在着由于公司市场预判能力及应变能力不足,导致在建项目不能按计划建成投产,以致不能或延期达到预期收益的风环保政策风险。公司生产的产品属于精细化工行业,需符合国家对化工行业的整体监管要求。随着国家对环境保护的日益重视,未来国家可能制订并实施更为严格的环保法规,造成公司的环保支出增加、经营成本提高,对公司的利润水平带来一定的负面影响。
【重要声明】
本报告信息均来源于公开资料,但新三板智库不对其准确性和完全性做任何保证。本报告所载的看法、意见及推测仅反映新三板智库于发布报告当日的判断。该等看法、意见和推测不需通知即可作出改变。在不同时期,或因使用不同的假设和标准、采用不同分析方法,本公司可发出与本报告所载看法意见及推测不一致的报告。
报告中的内容和意见仅供参考,并不构成新三板智库对所述证券买卖的出价或询价。本报告所载信息不构成个人投资建议,且并未斟酌到个别投资者特殊的投资目标、财务状况或需求。不对因使用本报告的内容而引致的损失承担任何责任,除非法律法规有明确规定。客户不应以本报告取代其独立判断或仅根据本报告做出决策。
本报告版权归新三板智库所有,新三板智库对本报告保存一切权利,未经新三板智库事先书面许可,任何机构和个人不得以任何形式翻版、复制、发表或引用本报告的任何部分。如征得新三板智库同意进行引用、刊发的,需在允许的范围内使用,并注明出处为“新三板智库”,且不得对本报告进行任何有悖原意的引用、删节和修改,否则由此造成的一切不良后果及法律责任由私自翻版、复制、刊登、转载和引用者承担。
END