车辆段是铁路行车系统的重要单位之一,主要负责列车车辆(不包含机头)的运营、整备、检修等工作。车辆段同时也是城市轨道交通系统(地铁、城市轻轨)中对车辆进行运营管理、停放及维修、保养的场所。同时也是车辆段工作人员的办公场所,包含临时住宿等。
车辆段还通常分为货车车辆段和客车车辆段、动车段(动车运用所),分别负责货车车辆、客车车辆、动车组的综合运用、车体整备、车体整体检修。

动车段(动车运用所)是中国铁路第六次大提速的产物,CRH系列动车组投入使用,使中国铁路开启“追风时代”,列车时速到达200km/h以上。随着各铁路局CRH系列动车组的配属数量日益增多,就需要CRH系列动车组的整备、检修更加专业化、系统化、集约化,随即重要的铁路客运枢纽城市成立了动车段(动车运用所)。
车辆段通常是由本段、客技站(客整所)和列检所构成。
列车车辆的故障一般由客技站进行检修。而列检所则通常设在二等以上的车站,检查修理过往的列车,连挂摘解机车和制动软管以及电气连接线并进行试风。
客车车辆段里还有随车列检(车辆乘务员/随车机械师),即在列车正常运行时随车一起实施实时监控检查修理。
中国现状
目前中国的列车运用车辆,分为旅客列车与货运列车。
旅客列车
型号分为:普通旅客列车与空调旅客列车、动车组。普通旅客列车:22型旅客列车、24型旅客列车、25B型旅客列车等。
空调旅客列车:25A型旅客列车,25C型旅客列车、25G(改)型旅客列车、25Z(准)型旅客列车、25K(快)型旅客列车、25T(提)型旅客列车等。
内燃动车组:“北亚号”动车组、“新曙光号”动车组等。
电力动车组:CRH1型动车组,CRH2型动车组,CRH3型动车组,CRH5型动车组、CRH380A型动车组等。

货运列车
铁路货车按其用途不同,可分为通用货车和专用货车。
通用货车是装运普通货物的车辆,货物类型多不固定,也无特殊要求。铁路货车中这类货车占的比重较大,一般有敞车、平车、棚车、保温车和罐车等几种。
专用货车一般指只运送一种或很少几种货物的车辆。用途比较单一,同一种车辆要求装载的货物重量或外形尺寸比较统一。有时在铁路上的运营方式也比较特别,如固定编组、专列运行。专用货车一般有集装箱车、长大货物车、*品毒**车、家畜车、水泥车、粮食车和特种车等。

货车基本型号表
| 车种 | 基本型号 | 车种 | 基本型号 |
| 棚车 | P | 长大货物车 | D |
| 敞车 | C | *品毒**车 | W |
| 平车 | N | 家畜车 | J |
| 罐车 | G | 水泥车 | U |
| 保温车 | B | 粮食车 | L |
| 集装箱车 | X | 特种车 | T |
| 矿石车 | K | 守车 | S |
全路车辆段
全路共有18个铁路局(集团公司)、下辖67个车辆段(其中货车车辆段为41个):
沈阳铁路局(6个):沈阳车辆段(客车段)、长春车辆段(客车段)、*家屯苏**车辆段、锦州车辆段、通辽车辆段、吉林车辆段;
成都铁路局(6个):成都车辆段(客车段)、贵阳车辆段(客车段)、成都北车辆段、重庆车辆段、重庆西车辆段、贵阳南车辆段;
北京铁路局(5个):北京车辆段、丰台车辆段、天津动车客车段、天津车辆段、石家庄车辆段;
广州铁路(集团)公司(4个):广州车辆段(客车段)、长沙车辆段(客车段)、广州北车辆段、株洲车辆段;
哈尔滨铁路局(4个):三棵树车辆段(客车段)、齐齐哈尔北车辆段(客车段)、哈尔滨车辆段、齐齐哈尔车辆段;
太原铁路局(4个):太原车辆段(客车段)、侯马北车辆段、湖东车辆段、太原北车辆段;
郑州铁路局(4个):郑州客车车辆段(客车段)、洛阳车辆段(客车段)、郑州北车辆段、焦作车辆段;
西安铁路局(4个):西安客车车辆段(客车段)、安康车辆段、西安东车辆段、榆林车辆段;
上海铁路局(4个):上海车辆段(客车段)、合肥车辆段(客车段)、南京东车辆段、杭州北车辆段;
南昌铁路局(4个):南昌车辆段(客车段)、南昌南车辆段、福州东车辆段、福州车辆段;
呼和浩特铁路局(3个):包头车辆段(客车段)、包头西车辆段、集宁车辆段;
济南铁路局(3个):济南车辆段(客车段)、济南西车辆段、日照车辆段;
南宁铁路局(3个):南宁车辆段(客车段)、南宁南车辆段、柳州车辆段;
昆明铁路局(3个):昆明车辆段(客车段)、昆明北车辆段;
兰州铁路局(3个):兰州车辆段(客车段)、嘉峪关车辆段、兰州西车辆段;
乌鲁木齐铁路局(3个):乌鲁木齐车辆段(客车段)、库尔勒车辆段、乌鲁木齐西车辆段;
武汉铁路局(2个):武昌车辆段(客车段)、江岸车辆段;
青藏铁路公司(2个):西宁车辆段(客车段)、西宁东车辆段。

单位名称
主要行车工种:客车检车员、货车检车员、车辆钳工、车辆电工、制动钳工、内燃机装试工等。
管理机制:中国铁路总公司运输局车辆部、车辆处、车辆段、运用/检修车间/动车所/职能科室、作业班组。
以中国铁路总公司运输局车辆部为铁路车辆系统最高级单位,各铁路局设立车辆处,车辆处下设若干个车辆段,车辆段下设运用(乘务)车间、检修(定检)车间、库检车间、设备车间等。检修、库检等车间等设在段内,负责车辆的定期(周期)检修。运用车间一般设在铁路区段站上,负责过往列车的检查和不摘车修理。
车辆段段长岗位说明书
一、岗位综述
段长是全段的法人代表,对本段的生产、安全和经营管理工作统一领导、全面负责。
二、所受监督
一般例行公事可独立处理,有关重要事项(如重大投资决策, 所安排的工作影响到其他站段等),须向上级请示,经批准后方可执行。
三、所施监督
1、对计划财务科、劳动人事科、行政办公室工作进行直接监督和指挥。
2、对全段的工作有监督、指挥权。
四、岗位职责
1、在组织生产经营活动中,必须认真执行*党**和国家的方针、政策、法令、上级主管机关的指示和职工代表大会决议,执行路局的有关决定,接受路局车辆处的业务指导。
2、贯彻“各尽所能、按劳分配”的原则,正确处理好国家、集体及职工三者利益关系,努力提高职工的经济收入和生活福利。
3、遵守财经、劳动工资等各项制度和管理规定,依法缴纳税金、利润、费用,接受有关部门的监督检查。
4、处理好与段*党**委、职代会的关系,定期向*党**委和职工代表大会报告工作,征求意见,自觉接受监督。
5、坚持“用人唯贤”的原则,认真贯彻执行*党**和国家的干部政策,正确使用选拔和培养干部;按照逐级负责的要求,充分发挥副职和各级组织各个部门的积极功能。
6、按财务制度规定,坚持较大费用支出“一支笔”审批的原则,加强成本管理,节约原材料,降低物质消耗,努力实现资产增值,提高成本效益。
7、根据国家计划和铁路运输的需求,领导编制段长远发展规划,审定年度生产经营综合计划,提出各个时期的奋斗目标和中心工作及重大措施方案,经经营管理委员会讨论和职代会审议后组织实施,不断增强企业活力。
8、加强生产经营管理,组织实施路局下达的各项任务,确保全面完成任期责任目标和年度方针目标。
9、树立服务运输、服务效益、服务大局的概念,建立完善质量管理体系,不断提高检修车质量,保证检修车质量达到部标或合同的要求,向铁路运输提供优质车辆;保证旅客列车的绝对安全,服务设施的良好。
10、推进本段的技术进步,搞好企业的挖潜、革新、改造,增强自我发展能力。推行ISO9000质量管理体系,抓好企业规范性管理工作。
11、切实做好环境保护和劳动保护工作,不断改善劳动条件,逐渐改善职工的物质文化生活,保证安全文明生产。
12、抓好计划全段生育工作。
13、主持行政全面工作,定期开好段长办公会、段务会、经营管理等会议,对生产行政方面出现的各项重大问题应及时研究处理。
14、作为职工教育第一责任人,组织制定职工教育长期规划,定期检查职工教育培训开展情况,加强对职工的思想、法制、业务教育,不断提高职工业务素质。
15、主管计划财务科、劳动人事科、行政办公室的工作。段长因外出等原因暂时不能履行职责时,能够由*党**委书记负责全段的行政工作。
五、典型工作举例
1、参加每周一的大*班交**会,每月的高层次安全分析会等安全生产方面的会议。
2、参加段的月度考评会和年度职工代表大会。
3、贯彻*党**和国家的方针、政策、法令、规定以及职代会决议,使企业经营符合发展方向。
4、参加干部日常值班和节假日值班,按时报班,不脱岗,在规定的时间进行检查巡视,及时妥善地解决生产中出现的各类问题。
5、不定期接待检查工作的上级领导,并汇报工作。
6、负责完成上级下达的生产任务和经济效益指标。
7、负责组织车辆段的生产经营活动,以达到任期目标和年度方针目标。
8、负责处理本段发生的行车、设备、人身、火灾事故、综合治理案件、路风事件和严重环境污染。
9、负责领导班子的团结、工作作风、纪律管理,以及段风的制订。
10、对重大的技术经济合同或协议充分调查,进行可行性分析。
六、岗位权力
1、在紧急情况下,对运输生产、经营管理和行政工作必须立即决定的问题,有临时处置权,事后向有关部门报告。
2、在规定的范围内,段长有权合理使用调配企业的各种资金、人员和物资。
3、有权按国家规定对职工进行奖惩。对确有特殊贡献的职工按国家规定予以晋级或进行物质奖励;对违纪职工有权予以行政处分,直至辞退;辞退职工应征求工会意见。
4、有权拒绝任何组织和个人对企业人、财、物的不合理摊派。
5、有权检查全段生产和经营活动情况。
6、有权根据上级和职代会有关精神,修订规章制度,调整行政组织,制定工作计划和发布行政命令。
7、有权对本段发生的一切事故组织进行调查,并按上级有关规定作出处理决定。
8、有权签发段内有关行政文件和工作报告,签订各种技术经济合同和协议。
七、资格条件
教育程度:具有铁道车辆大专及以上同等学历。
专业知识与技能:①熟悉铁道工程专业基础理论和业务知识;②熟知《行规》、《技规》、《运规》以及安全管理等有关知识;③掌握铁路企业经营管理、车辆生产管理知识;④熟悉车辆检修业务知识。
证书要求(特殊培训):工程师。
工作经验:①副段长两年以上工作经历;②6年以上铁路沿线工作经验。
其他要求:①具有较强的组织协调能力和决策能力;②具有较强的人际交往能力;③善于用人,充分发挥职工积极性;④具备较强的语言表达和文字处理能力。
八、工作关系
直接上级:车辆处处长
直接下级:各主管副段长、总工程师、计划财务科科长、劳动人事科科长、办公室主任
同级:无
外部关系:路局
九、考核内容
1、车辆段生产任务的完成情况。
2、本职职责和工作计划的完成情况。
3、路局等上级安排的重点工作完成情况。
4、路局方针目标考核标准。

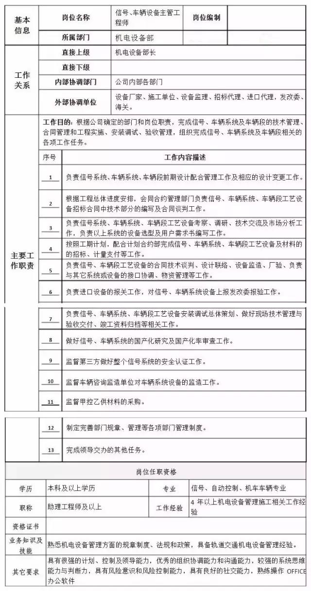
信号、车辆段设备主管工程师岗位说明书
