2019年6月30日,国家发展改革委、商务部发布了《外商投资准入特别管理措施(负面清单)(2019年版)》和《自由贸易试验区外商投资准入特别管理措施(负面清单)(2019年版)》、《鼓励外商投资产业目录(2019年版)》。
“负面清单是”在2018年版的基础上所做的进一步修订,而“鼓励目录”是针对2017年颁布的《外商投资产业指导目录》所做的进一步修订。针对此次修订,发改委发言人透露,这次修订的原则清晰,也就是说,中国将继续坚定不移扩大对外开放,创造更加开放、友好的投资环境,加强外商投资合法权益的保护,欢迎外商来华投资发展。

“负面清单”是对于外资企业市场准入的管理,近年来缩减力度不断加大:2018版的负面清单由2017年版的63条减到了48条,较2015版的减少了45项,而较2011年版,更是减少了四分之三。今年公布的2019版“负面清单”共包括13大项40个条目,压减比例16.7%。与我们行业密切相关的就是“采矿业领域,取消石油天然气勘探开发限于合资、合作的限制,取消禁止外商投资钼、锡、锑、萤石勘查开采的规定。”
2019年版“鼓励目录”是新时期我国外商投资促进工作的重要依据。总条目1108条,其中全国目录415条,与2017年版相比增加67条、修改45条;中西部目录693条,与2017版相比增加54条、修改165条。外资能够在更多行业领域依法享受优惠政策。值得关注的是,全国目录新增或修改条目80%以上属于制造业范畴,国家继续将制造业作为鼓励外商投资的重点方向,支持外资更多投向高端制造、智能制造、绿色制造等领域。
自2017年1月12日,国务院以国发〔2017〕5号印发《国务院关于扩大对外开放积极利用外资若干措施的通知》以来,我国外商投资政策不断放宽,一直在向着“在2019年底前,将全面取消外资准入负面清单之外的限制性的规定,确保市场准入内外资标准的一致”努力。
能够预见,一个更加自信、开放的中国正在向全世界敞开大门。
通知出台以后,发改委、商务部、财政部等部门为落实《通知》要求,纷纷出台相关政策:



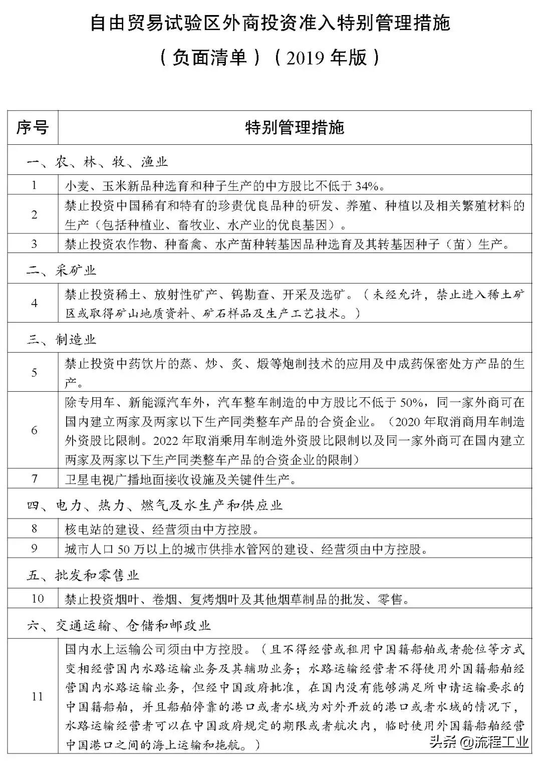
附:外商投资准入特别管理措施(负面清单)(2019 年版)



自由贸易试验区外商投资准入特别管理措施(负面清单)(2019年版)



鼓励外商投资产业目录(2019 年版)
全国鼓励外商投资产业目录
一、农、林、牧、渔业
1. 木本食用油料、调料和工业原料的种植及开发、生产
2. 绿色、有机蔬菜(含食用菌、西甜瓜)、干鲜果品、茶叶栽培技术开发、 种植及产品生产
3. 酿酒葡萄育种、种植、生产
4. 啤酒原料育种、种植、生产
5. 糖料、果树、牧草等农作物栽培新技术开发及产品生产
6. 高产高效青贮饲料专用植物新品种培育及开发
7. 花卉生产与苗圃基地的建设、经营
8. 橡胶、油棕、剑麻、咖啡种植
9. 中药材种植、养殖
10. 农作物秸秆资源综合利用、有机肥料资源的开发、生产
11. 森林资源培育(速生丰产用材林、竹林、油茶等经济林、珍贵树种用材林 等)
12. 畜禽标准化规模养殖技术开发与应用
13. 水产苗种繁育(不含我国特有的珍贵优良品种)
14. 防治荒漠化、水土保持和国土绿化等生态环境保护工程建设、经营
15. 水产品养殖、深水网箱养殖、工厂化水产养殖、生态型海洋增养殖
二、采矿业
16. 石油、天然气的勘探、开发和矿井瓦斯利用
17. 提高原油采收率(以工程服务形式)及相关新技术的开发与应用
18. 物探、钻井、测井、录井、井下作业等石油勘探开发新技术的开发与应用
19. 提高矿山尾矿利用率的新技术开发与应用及矿山生态恢复技术的综合应用
20. 我国紧缺矿种(如钾盐、铬铁矿等)的勘探、开采和选矿
三、制造业
(一)农副食品加工业
21. 安全高效环保饲料及饲料添加剂(含蛋氨酸),动物促生长用抗菌药物替 代产品开发、生产
22. 水产品加工、贝类净化及加工、海藻保健食品开发
23. 蔬菜、干鲜果品、禽畜产品加工
24. 生物乙醇(不含粮食转化乙醇)的开发、生产
(二)食品制造业
25. 婴幼儿配方食品、婴幼儿谷类辅助食品、特殊医学用途配方食品及保健食 品的开发、生产
26. 针对老龄人口和改善老龄人口生活品质的营养保健食品、食品添加剂和配 方食品的开发、生产
27. 烘焙食品(含使用天然可可豆的巧克力及其制品)、方便食品及其相关配 料的开发、生产
28. 森林食品加工
29. 天然食品添加剂、调味品、发酵制品、天然香料新技术开发、生产
30. 无菌液态食品包装材料的开发、生产
(三)酒、饮料和精制茶制造业
31. 果蔬饮料、蛋白饮料、茶饮料、咖啡饮料、植物饮料的开发、生产
(四)纺织业
32. 采用编织、非织造布复合、多层在线复合、长效多功能整理等高新技术生 产轻质、高强、耐高/低温、耐化学物质、耐光等多功能化的产业用纺织品
33. 采用先进节能减排技术和装备的高档织染及后整理加工
34. 符合生态、资源综合利用与环保要求的特种天然纤维(包括山羊绒等特种 动物纤维、竹纤维、麻纤维、蚕丝、彩色棉花等)产品加工
35. 废旧纺织品回收利用
(五)纺织服装、服饰业
36. 采用计算机集成制造系统的服装生产
37. 功能性特种服装生产
(六)皮革、毛皮、羽毛及其制品和制鞋业
38. 皮革和毛皮清洁化技术加工
39. 皮革后整饰新技术加工
40. 皮革废弃物综合利用
(七)木材加工和木、竹、藤、棕、草制品业
41. 林业三剩物,“次、小、薪”材、废旧木材和竹材的综合利用新技术、新产 品开发、生产,木竹材生产污染控制治理、细微颗粒物减排与粉尘防爆技术开发与 应用
(八)文教、工美、体育和娱乐用品制造业
42. 高档地毯、刺绣、抽纱产品生产
(九)石油加工、炼焦和核燃料加工业
43. 酚油加工、洗油加工、煤沥青高端化利用(不含改质沥青)
(十)化学原料和化学制品制造业
44. 聚氯乙烯和有机硅新型下游产品开发、生产
45. 合成材料的配套原料:过氧化氢氧化丙烯法环氧丙烷、过氧化氢氧化氯丙 烯法环氧氯丙烷、萘二甲酸二甲酯(NDC)、1,4-环己烷二甲醇(CHDM)、5 万 吨/年及以上丁二烯法己二腈、己二胺、高性能聚氨酯组合料生产
46. 高碳α烯烃共聚茂金属聚乙烯等高端聚烯烃的开发、生产
47. 合成纤维原料:尼龙 66 盐、1,3-丙二醇生产
48. 差别化、功能性聚酯(PET)的连续共聚改性[阳离子染料可染聚酯(CDP、 ECDP)、碱溶性聚酯(COPET)、高收缩聚酯(HSPET)、阻燃聚酯、低熔点聚酯等], 熔体直纺在线添加等连续化工艺生产差别化、功能性纤维(抗静电、抗紫外、有色 纤维等),智能化、超仿真等差别化、功能性聚酯(PET)及纤维生产,腈纶、锦纶、 氨纶、粘胶纤维等其他化学纤维品种的差别化、功能性改性纤维生产
49. 合成橡胶:聚氨酯橡胶、丙烯酸酯橡胶、氯醇橡胶,以及氟橡胶、硅橡胶 等特种橡胶生产50. 工程塑料及塑料合金:6 万吨/年及以上非*气光**法聚碳酸酯(PC)、聚甲醛、 聚苯硫醚、聚醚醚酮、聚酰亚胺、聚砜、聚醚砜、聚芳酯(PAR)、聚苯醚、聚对 苯二甲酸丁二醇酯(PBT)、聚酰胺(PA)及其改性材料、液晶聚合物等产品生产
51. 精细化工:催化剂新产品、新技术,染(颜)料商品化加工技术,电子化 学品和造纸化学品,皮革化学品(N-N 二甲基甲酰胺除外),油田助剂,表面活性 剂,水处理剂,胶粘剂、密封胶,无机纤维、无机纳米材料生产,颜料包膜处理深 加工
52. 水性油墨、电子束固化紫外光固化等低挥发性油墨、环保型有机溶剂生产
53. 天然香料、合成香料、单离香料生产
54. 高性能涂料,高固体份、无溶剂涂料及配套树脂,水性工业涂料及配套水 性树脂生产
55. 高性能氟树脂、氟膜材料,医用含氟中间体,环境友好型含氟制冷剂、清 洁剂、发泡剂生产
56. 氢燃料生产、储存、运输、液化
57. 大型、高压、高纯度工业气体(含电子气体)的生产和供应
58. 从磷化工、铝冶炼中回收氟资源生产
59. 林业化学产品新技术、新产品开发、生产
60. 环保用无机、有机和生物膜开发、生产
61. 新型肥料开发、生产:高浓度钾肥、复合型微生物接种剂、复合微生物肥 料、秸杆及垃圾腐熟剂、特殊功能微生物制剂
62. 高效、安全、环境友好的农药新品种、新剂型、专用中间体、助剂的开发、 生产,以及相关清洁生产工艺的开发与应用、定向合成法手性和立体结构农药生产、 乙基氯化物合成技术
63. 生物农药及生物防治产品开发、生产:微生物杀虫剂、微生物杀菌剂、农 用抗生素、生物刺激素、昆虫信息素、天敌昆虫、微生物除草剂
64. 废气、废液、废渣综合利用和处理、处置
65. 有机高分子材料生产:飞机蒙皮涂料、*土稀**硫化铈红色染料、无铅化电子 封装材料、彩色等离子体显示屏专用系列光刻浆料、小直径大比表面积超细纤维、 高精度燃油滤纸、锂离子电池隔膜、表面处理自我修复材料、超疏水纳米涂层材料
(十一)医药制造业
66. 新型化合物药物或活性成份药物的生产(包括原料药和制剂)
67. 氨基酸类:发酵法生产色氨酸、组氨酸、蛋氨酸等生产
68. 新型抗癌药物、新型心脑血管药及新型神经系统用药的开发、生产
69. 采用生物工程技术的新型药物生产
70. 艾滋病疫苗、丙肝疫苗、避孕疫苗及宫颈癌、疟疾、手足口病等新型疫苗 生产
71. 海洋药物的开发、生产
72. 药品制剂:采用缓释、控释、靶向、透皮吸收等新技术的新剂型、新产品 生产
73. 新型药用辅料的开发、生产
74. 动物专用抗菌原料药生产(包括抗生素、化学合成类)
75. 兽用抗菌药、驱虫药、杀虫药、抗球虫药新产品及新剂型生产
76. 新型诊断试剂的开发、生产
77. 疫苗、细胞治疗药物等生产用新型要害原材料、大规模细胞培养产品的开 发、生产
78. 新型药用包装材料与技术的开发、生产(中性硼硅药用玻璃,化学稳定性 好、可降解,具有避光、高阻隔性的功能性材料,气雾剂、粉雾剂、自我给药、预 灌封、自动混药等新型包装给药系统及给药装置)
(十二)化学纤维制造业
79. 差别化化学纤维及芳纶、碳纤维、高强高模聚乙烯、聚苯硫醚(PPS)等 高新技术化纤(粘胶纤维除外)生产
80. 纤维及非纤维用新型聚酯生产:聚对苯二甲酸丙二醇酯(PTT)、聚葵二 甲酸乙二醇酯(PEN)、聚对苯二甲酸环己烷二甲醇酯(PCT)、二元醇改性聚对 苯二甲酸乙二醇酯(PETG)
81. 利用新型可再生资源和绿色环保工艺生产生物质纤维,包括新溶剂法纤维 素纤维(Lyocell)、以竹、麻等为原料的再生纤维素纤维、聚乳酸纤维(PLA)、 甲壳素纤维、聚羟基脂肪酸酯纤维(PHA)、动植物蛋白纤维等
82. 尼龙 11、尼龙 12、尼龙 1414、尼龙 46、长碳链尼龙、耐高温尼龙等新型聚酰胺开发、生产
83. 子午胎用芳纶纤维及帘线生产
(十三)橡胶和塑料制品业
84. 生物可降解塑料及其制品的开发、生产与应用
85. 新型光生态多功能宽幅农用薄膜、无污染可降解农用薄膜开发、生产
86. 废旧塑料的回收和再利用
87. 塑料软包装新技术、新产品(高阻隔、多功能膜及原料)开发、生产
(十四)非金属矿物制品业
88. 节能、环保、利废、轻质高强、高性能、多功能建筑材料开发、生产
89. 以塑代钢、以塑代木、节能高效的化学建材品生产
90. 年产 1000 万平方米及以上弹性体、塑性体改性沥青防水卷材,宽幅(2 米 以上)三元乙丙橡胶防水卷材及配套材料,宽幅(2 米以上)聚氯乙烯防水卷材, 热塑性聚烯烃(TPO)防水卷材生产
91. 新技术功能玻璃开发、生产:屏蔽电磁波玻璃、微电子用玻璃基板、透红 外线无铅硫系玻璃及制品、电子级大规格石英玻璃制品(管、板、坩埚、仪器器皿 等)、光学性能优异多功能风挡玻璃(光透射率≥70%)、信息技术用极端材料及 制 品 ( 包 括 波 导 级 高 精 密 光 纤 预 制 棒 石 英 玻 璃 套 管 和 陶 瓷 基 板 ) 、 高 纯
(≥99.998%)超纯(≥99.999%)水晶原料提纯加工
92. 蓝宝石基板研发和生产
93. 薄膜电池导电玻璃、太阳能集光镜玻璃、建筑用导电玻璃生产
94. 玻璃纤维制品及特种玻璃纤维生产:低介电玻璃纤维、石英玻璃纤维、高 硅氧玻璃纤维、高强高弹玻璃纤维、陶瓷纤维等及其制品
95. 光学纤维及制品生产:传像束及激光医疗光纤、超二代和三代微通道板、 光学纤维面板、倒像器及玻璃光锥
96. 陶瓷原料的标准化精制、陶瓷用高档装饰材料生产
97. 水泥、电子玻璃、陶瓷、微孔炭砖等窑炉用环保(无铬化)耐火材料生产
98. 多孔陶瓷生产
99. 无机非金属新材料及制品生产:复合材料、特种陶瓷、特种密封材料(含 高速油封材料)、特种摩擦材料(含高速摩擦制动制品)、特种胶凝材料、特种乳胶材料、水声橡胶制品、纳米材料
100. 有机-无机复合泡沫保温材料生产
101. 高技术复合材料生产:连续纤维增强热塑性复合材料和预浸料、耐温>
300℃树脂基复合材料成型用工艺辅助材料、可生物降解树脂基复合材料、增材制 造用树脂基复合材料、树脂基复合材料(包括体育用品、轻质高强交通工具部件)、 特种功能复合材料及制品(包括深水及潜水复合材料制品、医用及康复用复合材料
制品)、碳/碳复合材料、高性能陶瓷基复合材料及制品、金属基和玻璃基复合材 料及制品、金属层状复合材料及制品、压力≥320MPa 超高压复合胶管、大型客机 航空轮胎
102. 精密高性能陶瓷原料生产:碳化硅(SiC)超细粉体(纯度>99%,平均 粒径<1μm)、氮化硅(Si3N4)超细粉体(纯度>99%,平均粒径<1μm)、高纯 超细氧化铝微粉(纯度>99.9%,平均粒径<0.5μm)、低温烧结氧化锆(ZrO2) 粉体(烧结温度<1350℃)、高纯氮化铝(AlN)粉体(纯度>99%,平均粒径<
1μm)、金红石型 TiO2 粉体(纯度>98.5%)、白炭黑(粒径<100nm)、钛酸钡
(纯度>99%,粒径<1μm)
103. 高品质人工晶体及晶体薄膜制品开发、生产:高品质人工合成水晶(压 电晶体及透紫外光晶体)、超硬晶体(立方氮化硼晶体)、耐高温高绝缘人工合成 绝缘晶体(人工合成云母)、新型电光晶体、大功率激光晶体及大规格闪烁晶体、 金刚石膜工具、厚度 0.3mm 及以下超薄人造金刚石锯片
104. 非金属矿精细加工(超细粉碎、高纯、精制、改性)
105. 超高功率石墨电极生产
106. 珠光云母生产(粒径 3-150μm)
107. 多维多向整体编制织物及仿形织物生产
108. 利用新型干法水泥窑、烧结墙体材料生产无害化处置固体废弃物
109. 建筑垃圾再生利用
110. 工业副产石膏等产业废弃物综合利用
111. 非金属矿山尾矿综合利用的新技术开发与应用及矿山生态恢复
(十五)有色金属冶炼和压延加工业
112. 高新技术有色金属材料及其产品生产:化合物半导体材料(砷化镓、磷化镓、磷化铟、氮化镓),高温超导材料,记忆合金材料(钛镍、铜基及铁基记忆 合金材料),超细(纳米)碳化钙及超细(纳米)晶硬质合金,超硬复合材料,贵 金属复合材料,轻金属复合材料,散热器用铝箔,中高压阴极电容铝箔,锂电池电 极用铝箔,电解铜箔,大断面、复杂截面铝合金型材,铝合金精密模锻件,电气化 铁路架空导线,超薄铜带,耐蚀热交换器铜合金材,高性能铜镍、铜铁合金带,铍 铜带、线、管及棒加工材,耐高温抗衰钨丝,镁合金铸件,无铅焊料,镁合金及其 应用产品,泡沫铝,钛合金冶炼及加工,原子能级海绵锆,钨及钼深加工产品
113. 符合*土稀**新材料要求的*土稀**高端应用产品加工
(十六)金属制品业
114. 航空、航天、船舶、汽车、摩托车轻量化及环保型新材料研发与制造
(专用铝板、铝镁合金材料、摩托车铝合金车架等)
115. 轻金属半固态快速成形材料及其产品研发与制造
116. 用于包装各类粮油食品、果蔬、饮料、日化产品等内容物的金属包装制
品(应为完全品,容器壁厚度小于 0.3 毫米)的制造及加工(包括制品的内外壁印 涂加工)
(十七)通用设备制造业
117. 高档数控机床及要害零部件制造:五轴联动数控机床、数控坐标镗铣加 工中心、数控坐标磨床
118. 1000 吨及以上多工位镦锻成型机制造
119. 报废汽车拆解、破碎及后处理分选设备制造
120. FTL 柔性生产线制造
121. 机器人及工业机器人成套系统,机器人专用高精密减速器、高性能伺服 电机和驱动器、全自主编程等高性能控制器、传感器、末端执行器的开发与制造
122. 亚微米级超细粉碎机制造
123. 400 吨及以上轮式、履带式起重机械制造
124. 工作压力≥35MPa 高压柱塞泵及马达、工作压力≥35MPa 低速大扭矩马 达的设计与制造
125. 工作压力≥25MPa 的整体式液压多路阀,电液比例伺服元件制造
126. 阀岛、功率 0.35W 以下气动电磁阀、200Hz 以上高频电控气阀设计与制造
127. 静液压驱动装置设计与制造
128. 压力 10MPa 以上非接触式气膜密封、压力 10MPa 以上干气密封(包括实
验装置)的开发与制造
129. 汽车用高分子材料(摩擦片、改型酚醛活塞、非金属液压总分泵等)设 备开发与制造
130. 第三代及以上轿车轮毂轴承、高中档数控机床和加工中心轴承、高速线 材和板材轧机轴承、高速铁路轴承、振动值 Z4 以下低噪音轴承、各类轴承的 P4 和 P2 级轴承、风力发电机组轴承、航空轴承制造
131. 高密度、高精度、形状复杂的粉末冶金零件及汽车、工程机械等用链条 的制造
132. 风电、高速列车用齿轮变速器,船用可变桨齿轮传动系统,大型、重载 齿轮箱的制造
133. 耐高温绝缘材料(绝缘等级为 F、H 级)及绝缘成型件制造
134. 蓄能器胶囊、液压气动用橡塑密封件开发与制造
135. 高精度、高强度(12.9 级以上)、异形、组合类紧固件制造
136. 微型精密传动联结件(离合器)制造
137. 大型轧机连接轴制造
138. 机床、工程机械、铁路机车装备等机械设备再制造,汽车零部件再制造, 医用成像设备要害部件再制造,复印机等办公设备再制造
139. 1000 万像素以上或水平视场角 120 度以上数字照相机及其光学镜头、光 电模块的开发与制造
140. 办公机械(含工业用途)制造:多功能一体化办公设备(复印、打印、 传真、扫描),打印设备,精度 2400dpi 及以上高分辨率彩色打印机头,感光鼓
141. 电影机械制造:2K、4K 数字电影放映机,数字电影摄像机,数字影像制 作、编辑设备
(十八)专用设备制造业
142. 矿山无轨采、装、运设备制造:200 吨及以上机械传动矿用自卸车,移动 式*碎机破**,5000 立方米/小时及以上斗轮挖掘机,8 立方米及以上矿用装载机,2500 千瓦以上电牵引采煤机设备等
143. 物探(不含重力、磁力测量)、测井设备制造:MEME 地震检波器,数 字遥测地震仪,数字成像、数控测井系统,水平井、定向井、钻机装置及器具, MWD 随钻测井仪
144. 石油勘探、钻井、集输设备制造:工作水深大于 1500 米的浮式钻井系统 和浮式生产系统及配套海底采油、集输设备
145. 页岩气装备制造
146. 口径 2 米以上深度 30 米以上大口径旋挖钻机、直径 1.2 米以上顶管机、
回拖力 300 吨以上大型非开挖铺设地下管线成套设备、地下连续墙施工钻机制造
147. 520 马力及以上大型推土机设计与制造
148. 100 立方米/小时及以上规格的清淤机、1000 吨及以上挖泥船的挖泥装置 设计与制造
149. 防汛堤坝用混凝土防渗墙施工装备设计与制造
150. 土木工程结构防震减灾装置制造
151. 水下土石方施工机械制造:水深 9 米以下推土机、装载机、挖掘机等
152. 公路桥梁养护、自动检测设备制造
153. 公路隧道营运监控、通风、防灾和救助系统设备制造
154. 铁路大型施工、铁路线路、桥梁、隧道维修养护机械和检查、监测设备 及其要害零部件的设计与制造
155. (沥青)油毡瓦设备、镀锌钢板等金属屋顶生产设备制造
156. 环保节能型现场喷涂聚氨酯防水保温系统设备、聚氨酯密封膏配制技术 与设备、改性硅酮密封膏配制技术和生产设备制造
157. 高精度带材轧机(厚度精度 10 微米)设计与制造
158. 多元素、细颗粒、难选冶金属矿产的选矿装置制造
159. 100 万吨/年及以上乙烯成套设备中的要害设备制造:年处理能力 40 万吨
以上混合造粒机,直径 1000 毫米及以上螺旋卸料离心机,小流量高扬程离心泵
160. 金属制品模具(铜、铝、钛、锆的管、棒、型材挤压模具)设计、制造
161. 汽车车身外覆盖件冲压模具,汽车仪表板、保险杠等大型注塑模具,汽 车及摩托车夹具、检具设计与制造
162. 汽车动力电池专用生产设备的设计与制造
163. 精密模具(冲压模具精度高于 0.02 毫米、型腔模具精度高于 0.05 毫米) 设计与制造
164. 非金属制品模具设计与制造
165. 6 万瓶/小时及以上啤酒灌装设备、5 万瓶/小时及以上饮料中温及热灌装 设备、3.6 万瓶/小时及以上无菌灌装设备制造
166. 氨基酸、酶制剂、食品添加剂等生产技术及要害设备制造
167. 10 吨/小时及以上的饲料加工成套设备及要害部件制造
168. 楞高 0.75 毫米及以下的轻型瓦楞纸板及纸箱设备制造
169. 单张纸多色胶印机(幅宽≥750 毫米,印刷速度:单面多色≥16000 张/小 时,双面多色≥13000 张/小时)制造
170. 单幅单纸路卷筒纸平版印刷机印刷速度大于 75000 对开张/小时(787×880 毫 米 ) 、 双 幅 单 纸 路 卷 筒 纸 平 版 印 刷 机 印 刷 速 度 大 于 170000 对 开 张 / 小 时
( 787×880 毫 米 ) 、 商 业 卷 筒 纸 平 版 印 刷 机 印 刷 速 度 大 于 50000 对 开 张 / 小 时
(787×880 毫米)制造
171. 多色宽幅柔性版印刷机(印刷宽度≥1300 毫米,印刷速度≥350 米/秒), 喷墨数字印刷机(出版用:印刷速度≥150 米/分,分辨率≥600dpi;包装用:印刷 速 度 ≥30 米 / 分 , 分 辨 率 ≥1000dpi ; 可 变 数 据 用 : 印 刷 速 度 ≥100 米 / 分 , 分 辨 率
≥300dpi)制造
172. 计算机墨色预调、墨色遥控、水墨速度跟踪、印品质量自动检测和跟踪
系统、无轴传动技术、速度在 75000 张/小时的高速自动接纸机、给纸机和能够自 动遥控调节的高速折页机、自动套印系统、冷却装置、加硅系统、调偏装置等制造
173. 电子枪自动镀膜机制造
174. 平板玻璃深加工技术及设备制造
175. 新型造纸机械(含纸浆)等成套设备制造
176. 皮革后整饰新技术设备制造
177. 土壤污染治理及修复设备制造
178. 农产品加工及储藏新设备开发与制造:粮食、油料、蔬菜、干鲜果品、 肉食品、水产品等产品的加工储藏、保鲜、分级、包装、干燥等新设备,农产品品质检测仪器设备,农产品品质无损伤检测仪器设备,流变仪,粉质仪,超微粉碎设 备,高效脱水设备,五效以上高效果汁浓缩设备,粉体食品物料杀菌设备,固态及 半固态食品无菌包装设备,碟片式分离离心机
179. 农业机械制造:农业设施设备(温室自动灌溉设备、营养液自动配置与
施肥设备、高效蔬菜育苗设备、土壤养分分析仪器),配套发动机功率 200 千瓦以 上拖拉机及配套农具,低油耗低噪音低排放柴油机,大型拖拉机配套的带有残余雾 粒回收装置的喷雾机,高性能水稻插秧机,棉花采摘机及棉花采摘台,适应多种行 距的自走式玉米联合收割机(液压驱动或机械驱动),花生收获机,油菜籽收获机, 甘蔗收割机,甜菜收割机
180. 林业设施设备制造:苗木花卉智能温室、精准灌溉、施肥、育苗等设备, 苗木干径叶根系径流、种子活力、土壤养分等分析仪器,大功率(240KW)林地 作业底盘及其配套机具,多功能整地、植树、抚育、采伐、集材等中小型机,困难 立地造林机械,林地剩余物收集、打捆、木片、粉碎及其综合利用机,大中型植保 与施药喷雾机,小型精准施药装备或仿生施药机器人,林木球果采集、油料果实收 获机,大中型树木移植机、灌木平茬装备、高效剪枝设备,林木蓄积量快速测量设 备
181. 木材加工设备制造:快速色差识别技术设备,快速实木板材量尺设备, 快速结疤检测设备,实木表面缺陷检测设备,锯木制材成套装备技术,人造板材表 面缺陷快速检测设备、在线质量分级设备,旋切单板质量在线检测设备,实木家具 漆膜打磨粉尘处理设备、智能打磨机器人,多色自动切换喷漆机器人,家具包装、 裁切、堆垛机器人,板式家具板件快速分拣设备,家具制造智能仓库
182. 林业灾情监控设备制造:林区快速救援装备、高精度导航定位设备,无 人机火情、灾情监测预警设备,灭火、除虫设备
183. 农作物秸秆收集、打捆及综合利用设备制造
184. 农用废物的资源化利用及规模化畜禽养殖废物的资源化利用设备制造
185. 节肥、节(农)药、节水型农业技术设备制造
186. 机电井清洗设备及清洗药物生产设备制造
187. 电子内窥镜制造
188. 眼底摄影机制造
189. 医用成像设备(高场强超导型磁共振成像设备、X 线计算机断层成像设 备、数字化彩色超声诊断设备等)要害部件的制造
190. 医用超声换能器(3D)制造
191. 硼中子俘获治疗设备制造
192. 图像引导适型调强放射治疗系统制造
193. 血液透析机、血液过滤机制造
194. 全自动生化监测设备、五分类血液细胞分析仪、全自动化学发光免疫分 析仪、高通量基因测序系统制造
195. 药品质量控制新技术、新设备制造
196. 天然药物有效物质分析的新技术、提取的新工艺、新设备开发与制造
197. 生物医药配套耗材生产设备研发、制造
198. 非 PVC 医用输液袋多层共挤水冷式薄膜吹塑装备制造
199. 应急救援装备生产制造
200. 新型纺织机械、要害零部件及纺织检测、实验仪器开发与制造
201. 电脑提花人造毛皮机制造
202. 高新太阳能电池生产专用设备制造
203. 二氧化碳捕集、利用、封存与监测设备制造
204. 大气污染防治设备制造:耐高温及耐腐蚀滤料、低 NOx 燃烧装置、烟气 脱氮催化剂及脱氮成套装置、烟气脱硫设备、烟气除尘设备、工业有机废气净化设 备、柴油车排气净化装置、含重金属废气处理装置
205. 水污染防治设备制造:卧式螺旋离心脱水机、膜及膜材料、50kg/h 以上 的臭氧发生器、10kg/h 以上的二氧化氯发生器、紫外消毒装置、农村小型生活污水 处理设备、含重金属废水处理装置
206. 固体废物处理处置设备制造:污水处理厂污泥处置及资源利用设备、日
处理量 500 吨以上垃圾焚烧成套设备、垃圾填埋渗滤液处理技术装备、垃圾填埋场 防渗土工膜、建筑垃圾处理和资源化利用装备、危险废物处理装置、垃圾填埋场沼 气发电装置、废钢铁处理设备
207. 铝工业赤泥综合利用设备开发与制造
208. 尾矿综合利用设备制造
209. 废旧塑料、电器、橡胶、电池回收处理再生利用设备制造
210. 废旧纺织品回收处理设备制造
211. 废旧机电产品再制造设备制造
212. 废旧轮胎综合利用装置制造
213. 余热余压余气利用设备制造
214. 水生生态系统的环境保护技术、设备制造
215. 移动式组合净水设备制造
216. 非常规水处理、重复利用设备与水质监测仪器
217. 工业水管网和设备(器具)的检漏设备和仪器
218. 日产 10 万立方米及以上海水淡化及循环冷却技术和成套设备开发与制造
219. 钢铁、造纸、纺织、石化、化工、冶金等高耗水行业节水工业设备制造
220. 特种气象观测及分析设备制造
221. 地震台站、台网和流动地震观测技术系统开发及仪器设备制造
222. 四鼓及以上子午线轮胎成型机制造
223. 滚动阻力试验机、轮胎噪音试验室制造
224. 供热计量、温控装置新技术设备制造
225. 氢能制备与储运设备及检查系统制造
226. 新型重渣油气化雾化喷嘴、漏汽率 0.5%及以下高效蒸汽疏水阀、1000℃
及以上高温陶瓷换热器制造
227. 海上溢油回收装置制造
228. 低浓度煤矿瓦斯和乏风利用设备制造
229. 洁净煤技术产品的开发与利用及设备制造(煤炭气化、液化、水煤浆、 工业型煤)
230. 大型公共建筑、高层建筑、石油化工设施、森林、山岳、水域和地下设 施消防灭火救援技术开发与设备制造
231. 智能化紧急医学救援设备制造
232. 水文监测传感器制造
233. 核反应堆主工艺设备设计、研发和制造
(十九)汽车制造业
234. 汽车发动机制造及发动机研发机构建设:升功率不低于 70 千瓦的汽油发
动机、升功率不低于 50 千瓦的排量 3 升以下柴油发动机、升功率不低于 40 千瓦的
排量 3 升以上柴油发动机、燃料电池和混合燃料等新能源发动机
235. 汽车要害零部件制造及要害技术研发:双离合器变速器(DCT)、无级 自动变速器(CVT)、电控机械变速器(AMT)、汽油发动机涡轮增压器、粘性 连轴器(四轮驱动用)、自动变速器执行器(电磁阀)、液力缓速器、电涡流缓速 器、汽车安全气囊用气体发生器、燃油共轨喷射技术(最大喷射压力大于 2000 帕)、可变截面涡轮增压技术(VGT)、可变喷嘴涡轮增压技术(VNT)、达到中 国第六阶段污染物排放标准的发动机排放控制装置、智能扭矩管理系统(ITM)及 耦合器总成、线控转向系统、颗粒捕捉器、低地板大型客车专用车桥、吸能式转向 系统、大中型客车变频空调系统、汽车用特种橡胶配件,以及上述零部件的要害零 件、部件
236. 汽车电子装置制造与研发:发动机和底盘电子控制系统及要害零部件, 车载电子技术(汽车信息系统和导航系统),汽车电子总线网络技术,电子控制系 统的输入(传感器和采样系统)输出(执行器)部件,电动助力转向系统电子控制 器,嵌入式电子集成系统、电控式空气弹簧,电子控制式悬挂系统,电子气门系统 装置,电子组合仪表,ABS/TCS/ESP 系统,电路制动系统(BBW),变速器电控 单元(TCU),轮胎气压监测系统(TPMS),车载故障诊断仪(OBD),发动机 防盗系统,自动避撞系统,汽车、摩托车型试验及维修用检测系统,自动驾驶系统、 车载电子操作系统、车载电子操作系统应用程序开发(APP)、抬头显示技术、智 能 网 联 汽 车 避 让 转 向 辅 助 系 统 、 碰 撞 报 警 系 统 ( FCW ) 、 自 动 制 动 控 制 系 统
(ABC)、自动紧急制动系统(AEB)、车联网技术
237. 新能源汽车要害零部件制造及研发:能量型动力电池单体;电池正极材 料(比容量≥180mAh/g,循环寿命 2000 次不低于初始放电容量的 80%),电池负极材 料(比容量≥500mAh/g,循环寿命 2000 次不低于初始放电容量的 80%)、电池隔膜(厚 度≤12μm,孔隙率 35%~60%);电池管理系统,电机控制器,电动汽车电控集成; 电动汽车驱动电机系统(高效区:85%工作区效率≥80%),车用 DC/DC(输入电压 100V~400V),大功率电子器件(IGBT,电压等级≥750V,电流≥300A);插电式混合 动力机电耦合驱动系统;燃料电池发动机(质量比功率≥350W/kg)、燃料电池堆(体积 比 功 率 ≥ 3kW/L) 、 膜 电 极 ( 铂 用 量 ≤ 0.3g/kW) 、 质 子 交 换 膜 ( 质 子 电 导 率 ≥ 0.08S/cm)、双极板(金属双极板厚度≤1.2mm,其他双极板厚度≤1.6mm)、低铂催化 剂、碳纸(电阻率≤3mΩ·cm)、空气压缩机、氢气循环泵、氢气引射器、增湿器、 燃料电池控制系统、升压 DC/DC、70MPa 氢瓶、车载氢气浓度传感器;电动汽车 用热泵空调;电机驱动控制专用 32 位及以上芯片(不少于 2 个硬件内核,主频不低 于 180MHz,具备硬件加密等功能,芯片设计符合功能安全 ASIL C 以上要求);一体 化电驱动总成(功率密度≥2.5kW/kg);高速减速器(最高输入转速≥12000rpm,噪声 低于 75dB)
238. 车载充电机(满载输出工况下效率≥95%)、双向车载充电机、非车载充电 设备(输出电压 250V~950V,电压范围内效率≥88%)和高功率密度、高转换效率、高 适用性无线充电、移动充电技术开发及装备制造
239. 智能汽车要害零部件制造及研发:传感器、车载芯片、中央处理器、车 载操作系统和信息控制系统、车网通信系统设备、视觉识别系统、高精度定位装置、 线控底盘系统;新型智能终端模块、多核异构智能计算平台技术、全天候复杂交通 场景高精度定位和地图技术、传感器融合感知技术、车用无线通信要害技术、基础 云控平台技术;新型安全隔离架构技术、软硬件协同攻击识别技术、终端芯片安全 加密和应用软件安全防护技术、无线通信安全加密技术、安全通讯及认证授权技术、 数据加密技术;测试评价体系架构研发,虚拟仿真、实车道路测试等技术和验证工 具,整车级和系统级测试评价方法,测试基础数据库建设
(二十)铁路、船舶、航空航天和其他运输设备制造业
240. 达到中国摩托车第四阶段污染物排放标准的大排量(排量>250ml)摩托 车发动机排放控制装置制造
241. 民用飞机设计、制造与维修:干线、支线飞机,通用飞机
242. 民用飞机零部件制造与维修
243. 民用直升机设计与制造
244. 民用直升机零部件制造
245. 地面、水面效应航行器制造及无人机、浮空器设计与制造
246. 航空发动机及零部件、航空辅助动力系统设计、制造与维修
247. 航空航天用新型材料开发、生产
248. 民用航空机载设备设计与制造
249. 航空地面设备制造:民用机场设施、民用机场运行保障设备、飞行试验 地面设备、飞行模拟与训练设备、航空测试与计量设备、航空地面试验设备、机载 设备综合测试设备、航空制造专用设备、航空材料试制专用设备、民用航空器地面 接收及应用设备、运载火箭地面测试设备、运载火箭力学及环境实验设备
250. 民用卫星设计与制造,民用卫星有效载荷制造
251. 民用卫星零部件制造
252. 星上产品检测设备制造
253. 豪华邮轮及深水(3000 米以上)海洋工程装备的设计
254. 海底矿产资源开发装备的设计
255. 船舶低、中速柴油机及其零部件的设计
256. 船舶舱室机械的设计
257. 船舶通讯导航设备的设计
258. 游艇的设计
259. 智能船舶的设计及相关智能系统的研发
(二十一)电气机械和器材制造业
260. 100 万千瓦超超临界火电机组用要害辅机设备制造:安全阀、调节阀
261. 钢铁行业烧结机脱硝技术装备制造
262. 火电设备的密封件设计、制造
263. 燃煤电站、水电站设备用大型铸锻件制造
264. 水电机组用要害辅机设备制造
265. 输变电设备及要害组部件制造
266. 新能源发电成套设备或要害设备制造:光伏发电、光热发电、地热发电、 潮汐发电、波浪发电、垃圾发电、沼气发电、2.5 兆瓦及以上风力发电设备
267. 斯特林发电机组制造
268. 直线和平面电机及其驱动系统开发与制造
269. 高技术绿色电池制造:动力镍氢电池、锌镍蓄电池、钠盐电池、锌银蓄 电池、锂离子电池、太阳能电池、燃料电池等
270. 电动机采用直流调速技术的制冷空调用压缩机、采用 CO2 自然工质制冷
空调压缩机、应用可再生能源(空气源、水源、地源)制冷空调设备制造
271. 太阳能空调、采暖系统、太阳能干燥装置制造
272. 生物质干燥热解系统、生物质气化装置制造
273. 交流调频调压牵引装置制造
(二十二)计算机、通信和其他电子设备制造业
274. 高清数字摄录机、数字放声设备制造
275. TFT-LCD、OLED、AMOLED、激光显示、量子点、3D 显示等平板显示 屏、显示屏材料制造(6 代及 6 代以下 TFT-LCD 玻璃基板除外)
276. 电子书材料(电子墨水屏等)的研发与制造
277. 直径 200mm 以上硅单晶及抛光片生产
278. 300mm 以上大硅片的制造
279. 大屏幕彩色投影显示器用光学引擎、光源、投影屏、高清晰度投影管和 微显投影设备模块等要害件制造
280. 数字音、视频编解码设备,数字广播电视演播室设备,数字有线电视系 统设备,数字音频广播发射设备,数字电视上下变换器,数字电视地面广播单频网
(SFN)设备,卫星数字电视上行站设备制造
281. 集成电路设计,线宽 28 纳米及以下大规模数字集成电路制造,0.11 微米 及以下模拟、数模集成电路制造,MEMS 和化合物半导体集成电路制造及 BGA、 PGA、FPGA、CSP、MCM 等先进封装与测试
282. 大中型电子计算机、万万亿次高性能计算机、便携式微型计算机、大型 模拟仿真系统、工业控制机及控制器制造
283. 量子、类脑等新机理计算机系统的研究与制造
284. 超大规模集成电路制造用刻蚀机、PVD、CVD、氧化炉、清洗机、扩散 炉、MFC 等
285. 芯片封装设备制造
286. 计算机数字信号处理系统及板卡制造
287. 图形图像识别和处理系统制造
288. 大容量光、磁盘驱动器及其部件开发与制造
289. 100TB 及以上存储系统制造、8TB 及以上 SSD 固态硬盘制造及智能化存储设备制造
290. 计算机辅助设计(三维 CAD)、电子设计自动化(EDA)、辅助测试
(CAT)、辅助制造(CAM)、辅助工程(CAE)系统及其他计算机应用系统制 造
291. 软件产品开发、生产
292. 电子专用材料开发与制造(光纤预制棒开发与制造除外)
293. 电子专用设备、测试仪器、工模具制造
294. 新型电子元器件制造:片式元器件、敏感元器件及传感器、频率控制与 选择元件、混合集成电路、电力电子器件、光电子器件、新型机电元件、高分子固 体电容器、超级电容器、无源集成元件、高密度互连积层板、单层、双层及多层挠 性板、刚挠印刷电路板及封装载板、高密度高细线路(线宽/线距≤0.05mm)柔性电 路板
295. 触控系统(触控屏幕、触控组件等)制造及组装
296. 虚拟现实(VR)、增强现实(AR)设备研发与制造
297. 发光效率 140lm/W 以上高亮度发光二极管、发光效率 140lm/W 以上发光 二极管外延片(蓝光)、发光效率 140lm/W 以上且功率 200mW 以上白色发光管制 造
298. 高密度数字光盘机用要害件开发、生产
299. 可录类光盘生产
300. 3D 打印设备及其要害零部件研发与制造
301. 卫星通信系统设备制造
302. 光通信测量仪表、速率 40Gbps 及以上光收发器制造
303. 超宽带(UWB)通信设备制造
304. 无线局域网(含支持 WAPI)、广域网设备制造
305. 100Gbps 及 以 上 速 率 时 分 复 用 设 备 ( TDM ) 、 密 集 波 分 复 用 设 备
(DWDM)、宽带无源网络设备(包括 EPON、GPON、WDM-PON 等)、下一代 DSL 芯片及设备、光交叉连接设备(OXC)、自动光交换网络设备(ASON)、 40Gbps 以上 SDH 光纤通信传输设备制造
306. 基于 IPv6 的下一代互联网系统设备、终端设备、检测设备、软件、芯片开发与制造
307. *四代第**及后续移动通信系统手机、基站、核心网设备以及网络检测设备 开发与制造
308. 应用于第五代移动终端(手机、汽车、无人机、虚拟现实与增强显示等) 的视觉传感器(数字相机、数字摄像头、3D 传感器、激光雷达、毫米波雷达等) 及其核心元组件(光学镜片与镜头、激光器、感光芯片、马达、光电模块等)的开 发与制造
309. 云计算设备、软件和系统开发
310. 整机处理能力大于 6.4Tbps(双向)的高端路由器、交换容量大于 40Tbps
的交换机开发与制造
311. 空中交通管制系统设备制造
312. 基于声、光、电、触控等计算机信息技术的中医药电子辅助教学设备, 虚拟病理、生理模型人设备的开发与制造
(二十三)仪器仪表制造业
313. 土壤墒情监测设备制造
314. 工业过程自动控制系统与装置制造:现场总线控制系统,大型可编程控 制器(PLC),两相流量计,固体流量计,新型传感器及现场测量仪表
315. 大型精密仪器、高分辨率显微镜(分辨率小于 200nm)开发与制造
316. 高精度数字电压表、电流表制造(显示量程七位半以上)
317. 无功功率自动补偿装置制造
318. 安全生产新仪器设备制造
319. VXI 总线式自动测试系统(符合 IEEE1155 国际规范)制造
320. 煤矿井下监测及灾害预报系统、煤炭安全检测综合管理系统开发与制造
321. 工程测量和地球物理观测设备制造
322. 环境监测仪器制造
323. 无线远传智能水表制造
324. 水库大坝安全智能监控仪器制造
325. 水文数据采集、处理与传输和防洪预警仪器及设备制造
326. 海洋勘探监测仪器和设备制造
327. 市政管网和输水管道渗漏监测仪器制造
328. 核仪器、仪表研发和制造
(二十四)废弃资源综合利用业
329. 煤炭洗选及粉煤灰(包括脱硫石膏)、煤矸石等综合利用
330. 全生物降解材料的生产
331. 废旧电器电子产品、汽车、机电设备、橡胶、金属、电池回收处理
332. 赤泥及其他冶炼废渣综合利用
四、电力、热力、燃气及水生产和供应业
333. 单机 60 万千瓦及以上超超临界机组电站的建设、经营
334. 采用背压型热电联产、热电冷多联产、30 万千瓦及以上超(超)临界热 电联产机组电站的建设、经营
335. 缺水地区单机 60 万千瓦及以上大型空冷机组电站的建设、经营
336. 整体煤气化联合循环发电等洁净煤发电项目的建设、经营
337. 单机 30 万千瓦及以上采用流化床锅炉并利用煤矸石、中煤、煤泥等发电 项目的建设、经营
338. 发电为主的大型水电站及抽水蓄能电站建设、经营
339. 核电站的建设、经营
340. 新能源电站(包括太阳能、风能、地热能、潮汐能、潮流能、波浪能、 生物质能等)建设、经营
341. 重要负荷中心且气源有保障地区天然气调峰电站、天然气分布式能源站 的建设、经营
342. 燃气发电与可再生发电互补系统开发与应用
343. 电网的建设、经营
344. 使用天然气、电力和可再生能源驱动的区域供能(冷、热)项目的建设、 经营
345. 海水利用(海水直接利用、海水淡化)、苦咸水利用
346. 供水厂建设、经营
347. 再生水厂建设、经营
348. 污水处理厂建设、经营
349. 机动车充电站、电池更换站建设、经营
350. 加氢站建设、经营
五、交通运输、仓储和邮政业
351. 铁路干线路网及铁路专用线的建设、经营
352. 城际铁路、市域(郊)铁路、资源型开发铁路和支线铁路及其桥梁、隧 道、轮渡和站场设施的建设、经营
353. 高速铁路、城际铁路基础设施综合维修
354. 公路、独立桥梁和隧道的建设、经营
355. 公路货物运输公司
356. 港口公用码头设施的建设、经营
357. 民用机场的建设、经营
358. 公共航空运输公司
359. 农、林、渔业通用航空公司
360. 国际海上运输公司
361. 国际集装箱多式联运业务
362. 输油(气)管道、油(气)库的建设、经营
363. 煤炭管道运输设施的建设、经营
364. 自动化高架立体仓储设施,包装、加工、配送业务相关的仓储一体化设 施建设、经营
365. 与快递服务相关科技装备及绿色包装研发应用
六、批发和零售业
366. 一般商品的共同配送、鲜活农产品冷链物流和特殊药品低温配送等物流 及相关技术服务的提供和运用
367. 农村连锁配送
368. 托盘及集装单元共用系统建设、经营
七、信息传输、软件和技术服务业
369. 电子商务系统开发与应用服务
八、租赁和商务服务业
370. 国际经济、科技、环保、物流信息、商务、会计、税务咨询服务
371. 工程咨询服务
372. 以承接服务外包方式从事系统应用管理和维护、信息技术支持管理、银 行后台服务、财务结算、软件开发、离岸呼叫中心、数据处理等信息技术和业务流 程外包服务
373. 创业投资企业
374. 知识产权服务
375. 家庭服务业
九、科学研究和技术服务业
376. 生物工程与生物医学工程技术、生物质能源开发技术
377. 智能器件、机器人、神经网络芯片、神经元传感器等人工智能技术开发 与应用
378. 同位素、辐射及激光技术
379. 海洋开发及海洋能开发技术、海洋化学资源综合利用技术、相关产品开 发和精深加工技术、海洋医药与生化制品开发技术
380. 海洋监测技术(海洋浪潮、气象、环境监测)、海底探测与大洋资源勘 查评价技术
381. 综合利用海水淡化后的浓海水制盐、提取钾、溴、镁、锂及其深加工等 海水化学资源高附加值利用技术
382. 海上石油污染清理与生态修复技术及相关产品开发,海水富营养化防治 技术,海洋生物爆发性生长灾害防治技术,海岸带生态环境修复技术
383. 节能环保和循环经济技术开发与应用
384. 资源再生及综合利用技术、企业生产排放物的再利用技术开发与应用
385. 环境污染治理及监测技术
386. 清洁生产技术开发与服务
387. 碳捕集、利用与封存(CCUS)技术开发与服务
388. 绿色建筑节地与室外环境、节能与能源利用、节水与水资源利用、节材 与材料资源利用、室内环境与运行管理综合技术开发与利用
389. 放射性废物处理技术开发与应用
390. 化纤生产及印染加工的节能降耗、三废治理新技术
391. 磷石膏综合利用技术开发与应用
392. 防沙治沙与沙荒修复技术
393. 草畜平衡综合管理技术
394. 现代畜牧业废弃物资源化综合利用技术开发与应用
395. 农药新型施药技术开发与应用
396. 民用卫星应用技术
397. 检验检测认证服务
398. 研究开发中心
399. 高新技术、新产品开发与企业孵化中心
400. 物联网技术开发与应用
401. 工业设计、建筑设计、服装设计等创意产业
402. 城乡规划编制服务(城市、镇总体规划服务除外)
十、水利、环境和公共设施管理业
403. 河道、湖泊水环境治理、水生态修复和管理保护与经营
404. 城市封闭型道路的建设、经营
405. 城市地铁、轻轨等轨道交通的建设、经营
406. 垃圾处理厂,危险废物处理处置厂(焚烧厂、填埋场)及环境污染治理 设施的建设、经营
407. 城市停车设施建设、经营
408. 出租车、有轨电车、公交等公共交通系统的建设及运营
十一、教育
409. 非学制类职业培训机构
十二、卫生和社会工作
410. 老年人、残疾人和儿童服务机构
411. 养老机构
412. 医疗机构
十三、文化、体育和娱乐业
413. 演出场所经营
414. 体育场馆经营、健身、竞赛表演及体育培训和中介服务
415. 旅游基础设施建设及旅游信息服务