
是不是被上面的图吓到了?这就是超级微距的魅力,小小的苍蝇放大后竟然有这么复杂的结构,微距镜头带给我们一个崭新的微观世界,那这样的图片该怎么拍呢?
总的来说有三种方法:
一、一个超级微距镜头,现在常用的比如Canon MACRO PHOTO MP-E 65MM F/2.8 1-5X 超微距镜头,Nikon AF-S 60mm f/2.8G ED,他们的放大比能达到1:5。

Canon MACRO PHOTO MP-E 65MM F/2.8

Nikon AF-S 60mm f/2.8G ED
不过最近国内厂商也出了一款超级微距,叫做老蛙60/2.8,放大比1:2。

从样张上来看效果也是很不错的

二、使用镜头接圈。顾名思义就是在镜头和相机之间增加一个增焦的接圈,延长镜头到相机CMOS的距离达到拍摄微距的效果,这类接圈有两种,无电子触点和有电子触点的,后者能够使用相机的自动对焦功能,但是会有一定的局限性,比如增加接圈后只能在一定范围内对焦。

也有下面这种接皮腔的

三、镜头倒接,这是一种比较另类的方式,就是把相机反过来接到相机上,这样的接法能提供更大的放大比,不过你需要一个特殊的接圈,一面是螺纹旋在镜头正面的UV口上,另一面是相机卡口。
下面这种是标准的镜头反接,一般接的是50mm标头。

如果想实现更大的放大比能够用下面这种两个镜头反接法,一个长焦镜+一个标头,推荐能够使用100mm+50mm的配置,长焦镜头安装在相机上。

还有一种玩法就是微距接圈+镜头反接+电子对焦,这个稍微复杂一点,就是跟相机相连的接圈引出了对焦线缆接到前面的反接标头上实现自动对焦。

介绍了上面这么多微距的知识下面该讲讲今天的主题了,微距镜头已经有了,相比你已迫不及待要拍摄微距大片了吧,但是你还会遇到一个问题:放大比越大景深越浅,意味着实焦范围越小,所以要想直接实现本文开头的照片效果是不可能的。

那如何改善这个问题呢?这里要引入景深合成技术(focus stacking),景深合成,就是把相机位置和镜头焦距固定,但改变对焦距离多拍几张,然后后期合成,从而得到一张前后都非常锐利清晰的图片。

原理应该很清晰了,但是实际操作过程中会有一个小问题,在超级微距中因为景深极浅,手动调节相机前后距离来调整对焦位置是一个十分精细的工作,稍有不慎就会导致运动距离过多或者过少,如何解决?Flickr 网友SyamAstro制作了一个电动的移动装置解决了这个问题。
从图中我们能够看到这其实是一个改装过的微距云台,侧面增加了步进电机驱动的动力单元,结合控制器控制就能实现可控的相机运动。

下面是这套系统的一些功能:
最大合成景深: 55mm;
最大帧率: 4 fps (如果你相机或闪光灯支持,能够更快;作者的 Canon 50D能够达到4 fps);
最大运行速度: 5 mm/s;
精度: 2.5 微米;
总重量: 1.28 kg;
承重: >1 kg;
启动时间: 0.5s;
45个不同功能函数.
从结构上来看也并不复杂,步进电机利用联轴器与微距云台的旋钮连在一起

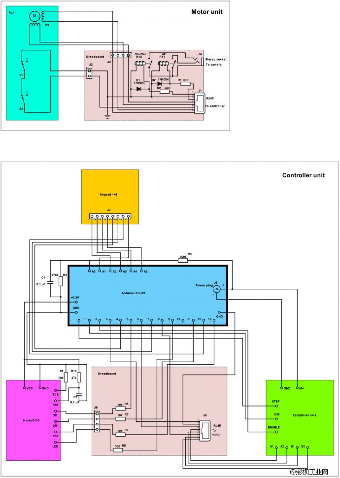
自己做的控制器,能够看到基于Arduino平台

电路图:

作者开源了整套方案,下面是软硬件的具体方案:
那这套系统最后的效果如何呢?

是不是被震惊到了?大家能够仔细研究一下他的方案,相信你也能拍出这样的作品!
下面是这套系统的介绍视频(时间比较长):
本文为作者分享,影视工业网鼓励从业者分享原创内容,影视工业网不会对原创文章作任何编辑!如作者有特别标注,请按作者说明转载,如无说明,则转载此文章须经得作者同意,并请附上出处(影视工业网)及本页链接。原文链接 http://107cine.com/stream/75473/
我们是爱摄影爱DIY的极客,我们能用我们的双手扩充我们的摄影梦! 这里有最具创意的摄影DIY作品和Goodidea!这里有和我们一样充满活力与智慧的小伙伴!
关注微博 @FotoGeeker影像极客
关注微信:影像极客小助手