智能仓储如何按层级区分 (行业前10的智能仓储管理)

智能仓储行业

(一)相关概念及行业政策

1、智能仓储行业概念

智能仓储系统是运用软件技术、互联网技术、自动分拣技术、光导技术、射频识别(RFID)、声控技术等先进的科技手段和设备对物品的进出库、存储、分拣、包装、配送及其信息进行有效的计划、执行和控制的物流活动。主要包括:识别系统、搬运系统、储存系统、分拣系统以及管理系统。

2、智能仓储主要技术分类

主要技术

原理

RFID

利用超高频RFID 系统雷达反射原理的自动识别系统,读写器通过天线向电子标签发出微波查询信号,电子标签被读写器微波能量激活,接受到微波信号后应答并发出带有标签数据信息的回波信号。射频识别技术的基本特点是采用无线电技术实现对静止的或移动的物体进行识别,达到确定待识别物体的身份、提取待识别物体的特征信息(或标识信息)的目的。

AGV

AGV 指装备有电磁或光学等自动导引装置,能够沿规定的导引路径行驶,具有安全保护以及各种移载功能的运输车,工业应用中不需驾驶员的搬运车,以可充电之蓄电池为其动力来源。一般可透过电脑来控制其行进路线以及行为,或利用电磁轨道来设立其行进路线,电磁轨道黏贴于地板上,无人搬运车则依循电磁轨道所带来的讯息进行移动与动作。

机器人堆码垛

托盘码垛机器人是能将不同外形尺寸的包装货物,整齐地、自动地码(或拆)在托盘上的机器人。为充分利用托盘的面积和码堆物料的稳定性,机器人具有物料码垛顺序、排列设定器。根据码垛机构的不同,能够分为: 1、多关节型;2、直角坐标型。根据抓具形式的不同能够分为:侧夹型、底拖型、真空吸盘型。

立体化仓库

立体化仓库又称高层货架仓库、自动存取系统AS/RS(Automatic Storage& Retrieval System)。它一般采用几层、十几层甚至几十层高的货架,用自动化物料搬运设备进行货物出库和入库作业的仓库。立体化仓库一般由高层货架、物料搬运设备、控制和管理设备及土建公用设施等部分构成。

仓库管理系统

仓库管理系统(WMS)是通过入库业务、出库业务、仓库调拨、库存调拨和虚仓管理等功能,综合批次管理、物料对应、库存盘点、质检管理、虚仓管理和即时库存管理等功能综合运用的信息化管理系统,WMS 有效控制并跟踪仓库业务的物流和成本管理全过程,实现完善的仓储信息管理。该系统既能够独立执行物流仓储库存操作,也能够实现物流仓储与企业运营,生产,采购,销售智能化集成。

仓库控制系统

仓储控制系统(WCS)位于仓储管理系统(WMS)与物流设备之间的中间层,负责协调、调度底层的各种物流设备,使底层物流设备能够执行仓储系统的业务流程,并且这个过程完全是按照程序预先设定的流程执行。是保证整个物流仓储系统正常运转的核心系统。

3、近年主要行业政策

2013年以来,国务院、工信部、商务部等部门密集出台政策,推动仓储业发展。

(二)行业发展阶段、产业链及市场格局

1、仓储行业发展阶段

物流仓储发展主要经历了人工仓储、机械化仓储、自动化仓储、集成自动化仓储、智能自动化仓储五阶段。人工仓储即物资的输送、存储、管理和控制主要靠人工实现;机械化仓储,则以输送车、堆垛机、升降机等机械设备代替人工为主要特点;自动化仓储则在机械化仓储的基础上引入了AGV(自动导引小车)、自动货架、自动存取机器人、自动识别和自动分拣等先进设备系统;集成自动化仓储则以集成系统为主要特征,实现整个系统的有机协作。

现阶段我国仓储发展正处在自动化阶段,主要应用AGV、自动货架、自动存取机器人、自动识别和自动分拣系统等先进物流设备,通过信息技术实现实时控制和管理。货物到达仓库后,由输送机实现入库,堆垛机与升降机完成货物上架;出库时由AGV 将货物运至分拣台,自动分拣系统完成分拣出库,并由堆垛机完成出库时的货物堆垛,在此同时,信息系统能及时地记录订货和到货时间,显示库存量,计划人员能够方便地做出供货决策,管理人员能够随时掌握货源的供应及需求。

2、智能仓储行业产业链

智能仓储产业链主要分为上、中、下游三个部分。上游为设备提供商和软件提供商,分别提供硬件设备(输送机、分拣机、AGV、堆垛机、穿梭车、叉车等)和相应的软件系统(WMS、WCS 系统等);中游是智能仓储系统集成商,根据行业的应用特点使用多种设备和软件,设计建造智能仓储物流系统;下游是应用智能仓储系统的各个行业,包括*草烟**、医药、汽车、零售、电商等诸多行业。

根据业务性质分类,智能仓储主要应用于两大领域:工业生产物流、商业配送物流。工业生产物流服务于生产,对工厂内部的原材料、半成品、成品及零部件等进行存储和输送,侧重于物流与生产的对接;商业配送物流系统为商品流通提供存储、分拣、配送服务,使商品能够及时到达指定地点,侧重于连接工厂、贸易商、消费者。

根据业务形态的不同,有的系统集成商同时也制造物流设备、开发物流软件,中游的系统集成商处于整个产业链的核心地位。目前比较知名的系统集成商大都是由上游物流设备商或物流软件开发商演变而来,一部分是由物流设备的生产厂家发展而来,这类企业的硬件技术较强,比如日本大福、德马泰克、昆船物流等;另一部分是由物流软件开发商发展而来,这类企业在软件技术开发上具有较强的竞争实力,以瑞仕格、今天国际为典型代表。

3、智能仓储行业核心价值分析

智能仓储行业产业链中中游的系统集成商处于整个产业链的核心地位,由于物流仓储系统不是简单的设备组合,是以系统思维的方式对设备功能的充分应用,并保证软硬件接口的无缝和快捷,目的是实现集成创新,是一个全局优化的复杂过程。只有通过运用系统集成的方法,才能使各种物料最合理、经济、有效地流动,实现物流的信息化、自动化、智能化、快捷化和合理化。仓储物流系统综合解决方案提供商通常在该领域具有整体规划、系统设计和整合行业资源的能力,起到了积极而不可替代的功能。

行业内具有代表性的企业如:

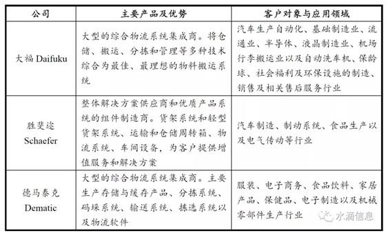
(1)日本大福

突出为客户提供从咨询、方案设计、设备制造及系统集成、售后服务的全方位服务,并且在系统集成中将仓储、搬运、分拣、拣选和控制系统等多种技术综合为最佳、最理想的物料搬运系统。

(2)Swisslog(瑞仕格公司)

强调其为医院、仓库和配送中心实施先进的自动化解决方案,公司提供整套的集成系统和服务贯穿解决方案的整个使用周期。

(3)今天国际

公司定位自身是一家专业的智慧物流和智能制造系统综合解决方案提供商,能够根据客户的需求快速开发各种物流系统、制造系统应用和管理软件、接口软件,自主研发了一系列信息管理系统、电气控制系统产品、物流机器人、工业机器人及设备。

(4)快仓智能

主打为用户提供产品级解决方案,其系统解决方案由智能仓库机器人、可搬运货架、多功能工作站、wms 系统、RCS 系统、机器人主体控制系统等一系列硬件、软件系统构成。以人工智能算法为核心的软件优化、调度各类硬件资源,高效、准确地完成包括上架。拣选,补货、退货,盘点等仓库内全部的作业流程。

综上所述,智能自动化仓储以人工智能技术为发展方向,信息技术成为仓储自动化的核心。

4、智能仓储的优势

5、市场格局

(1)我国智能仓储市场规模

从企业数量来看,高工产研机器人研究所(GGII)数据显示,2016 年仓储行业企业数量达5.2 万家,从2010 年的1.7 万家增长至2016 年的5.2 万家,年复合增长率为20.4%。截至2016 年底,全国累计建成的自动化立体库已经超过3000 座。

图:2010-2016 年仓储行业企业数量

从行业供应方面来看,高工产研机器人研究所(GGII)数据显示,2016 年,仓储行业新增固定资产规模达5,885.1 亿元,同比增长22.5%。从数据能够看出,固定资产规模正急剧扩张,由2010 年的992.2 亿元增长至2016 的5,885.1 亿元,年复合增长率达34.5%。

图:2010-2016 年仓储行业新增固定资产规模

高工产研机器人研究所(GGII)认为,中国经济的持续健康发展和中国物流业的崛起为仓储业的发展提供了巨大的市场需求,加上制造业、商贸流通业外包需求的释放和仓储业战略地位的加强,未来智能仓储存在巨大市场需求,预计到2020 年,智能仓储市场规模将超过954 亿元。

图:2013-2020 年智能仓储市场规模及预测

(2)全球代表企业

(三)智能仓储行业未来市场需求

1、*草烟**、医药、汽车行业仓储未来改造需求广阔

中国物流技术协会信息中心数据显示,国内智能物流仓储系统主要集中在*草烟**、医药和汽车等对自动化要求较高的行业,三个行业约占总需求的1/3。汽车、医药和*草烟**行业的仓储自动化普及率分别为38%、42%和46%,高于国内20%、低于发达国家80%的平均水平,未来工厂物流的改造空间巨大。

图:我国仓储自动化普及率

*草烟**行业自动化程度高、货物存储量大,流通环节配送物流量大、信息化程度高,且*草烟**实行专卖管理,产品要求具有可追溯性。*草烟**行业,是国内较早使用自动化物流系统的行业之一,现役的自动化物流系统*草烟**行业占比最高,未来*草烟**工业领域对自动化物流系统的需求仍将保持稳定,*草烟**原叶及流通领域对自动化物流系统的需求已经开始起步并将快速提升。

汽车行业的自动化水平较高,零部件种类繁多,且不同零部件的配送方式差异较大,对零部件物流的及时性、准确性要求高。自动化物流系统在国内汽车行业中应用广泛,如:东风汽车自动化物流仓储系统、神龙汽车有限公司武汉工厂零部件配送中心、第一汽车制造厂零配件立体库等,汽车行业对自动化物流系统的需求量较大。

医药行业的自动化水平较高,原材料和产成品种类众多,并且批号要求严格、有效期管理要求高,存货管理复杂、难度大。自动化物流系统在国内医药企业中应用较多,如:北京双鹤药业工业园生产自动化立体库、国药集团医药控股有限公司上海自动化物流配送中心、三精制药股份有限公司物流配送中心、杨子江药业集团新成品自动化立体库、北京医药股份有限公司物流配送中心等。自动化物流系统的使用提升了医药企业经营管理效率,自动化物流系统在医药行业中具有较大的市场空间。

2、电商行业需求将是未来智能仓储重要增长引擎

电商行业仓储虽然仅占立体仓储的5%,但是近年来电商发展迅速,未来其带来的智能仓储需求将成为重要的增长引擎。艾瑞咨询数据显示,2015 年中国电子商务市场交易规模16.4 万亿元,同比增长22.7%,其中网络购物增长36.2%,成为推动电子商务市场发展的重要力量,网络购物占零售总额比例不断提高,到2015 年达到12.6%,上升空间依然很大,预计2018 年将达到19.2%。

电子商务的快速发展,其配套设施服务也需跟上,而其中最重要的仓储、配送等物流服务莫属。电子商务间的竞争,最终转变为后端物流之争,谁的物流服务好,谁将赢得更多客户。与传统零售相比,电子商务对仓储配送物流的依赖度更高,高达60%。

(四)智能仓储领域A 股上市公司、其他公司