对于二极管是什么,在昨天的时候给大家详细解释了一下,除此之外我们还有必要去了解一下二极管的种类有哪些?又用在哪些地方呢?今天就简单给大家介绍一下几款常用的二极管,都很好理解,只要你看完就能看懂。
整流二极管
我们把整流二极管放在第一位了,能够说整流二极管是最简单的一种吧,为什么这样说呢,因为整流二极管就是利用二极管的单向导电性,这是二极管的最基本的功能,也很好理解。
如果还是不明白,能够简单这样理解,由于二极管具有单向导电性,所以对于交流电只有正半周期的电流能够通过,对于负半周期的电流直接不能通过,所以从整流二极管中出来的只是电流的正半周期,从交流和直流的定义上来判断,二极管告捷的把交流电变成了直流电,也就是整流。

常用的整流电路
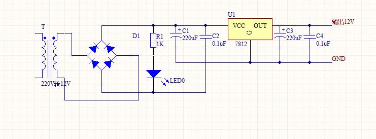
稳压二极管
稳压二极管又叫齐纳二极管,它算是比较特殊的一个了,因为它利用的是PN结的反向击穿状态,由于二极管在反向击穿区电流变化很大而电压变化很小,所以利用这个性质就成了稳压二极管。
为了便于大家的理解,专门画了一个简单的稳压二极管的应用电路,电阻R1的功能就是分压,当电路中电流大小发生变化时,由于稳压二极管在反向击穿区电压变化范围很小,能够认为不变,所以当负载(R2)与稳压管并联时,电压就保持不变,所以它能够保持负载电压稳定。

稳压二极管应用电路
发光二极管
对于发光二极管我相信很多人都有了解,因为我们家里现在大多说照明电器就是用发光二极管制作的,它还有另一个名字LED灯,这样说可能大家会更熟悉,其实它是利用电子与空穴复合时能辐射出可见光而制作出来的。
对于发光二极管的功能我不说大家估计也都知道,就是用来发光呗,确实是,由于发光二极管转化效率高,发热小所以现在大多数照明工具都采用发光二极管,最主要的是价格低廉,现在市场上有的就卖几块钱,你是不是很喜欢呢?


其实除了上面介绍的三种二极管还是有很多的,例如检波二极管、限幅二极管、开关二极管、放大二极管等等种类非常多,由于篇幅的原因,今天就给大家介绍这三种,不知道你学会了吗?