作者:赵安琪
打开一张说明书,“通用名称”、“成分”、“性状”……一路看下来,总会觉得有几个地方说得不是很详细,很多店员和顾客希望在说明书上找到的答案经常被一笔带过。尤其明显的一般是“用法用量”、“注意事项”、“贮藏”这几项。
药物用法
“用法用量”,短短四个字,实际上其包含的信息量是极其巨大的:如何给药,每天的给药量,如何分次给药,每次的给药时间分别是什么。而目前很多说明书都以短短的“口服,每次x片,每日x次”这十个字极为简单地“完成”了这一条目所承担的艰巨任务。
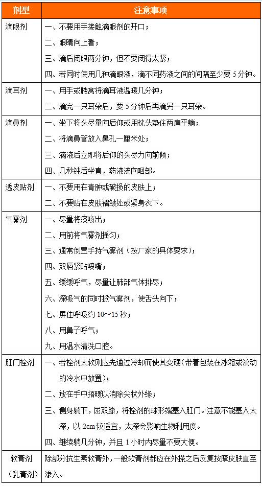
所以,本文试图将“用法用量”分开探讨,首先对一些外用剂型的使用细节做一下归纳(如下表),因为相比起内服药品来说,外用剂型的使用更为复杂。笼统的使用方法,顾客从说明书中是能够基本获取的,而细节则需要专人的指导和补充,而这些细节恰恰是一个好的药师或店员需要掌握的。
表1:部分外用剂型的使用细节

给药时间
给药时间分为几种:空腹(饭前1小时或饭后2小时)、饭前(饭前半小时以内)、与食物同服、饭后(饭后立刻服)、睡前。部分说明书会提到具体服药时间,但多数都会略过,故本文对给药时间做了适当总结,并给出了此时给药的原因(如下表)。
表2:部分药品给药时间及原因

儿童给药剂量的计算
儿童给药剂量计算方法是比较复杂的,普通顾客不太可能完全掌握,一般都需要店员耐心讲解。
儿童给药剂量的计算方法主要有三种:
一、根据儿童体重计算。
此法是最常用、最基本的计算方法,适用于药品说明书给出了儿童每千克体重每天应给药剂量的情况。
儿童每天给药剂量=每千克每天用药量×体重(千克)
二、用成人剂量估算。
此法适用于药品说明书未给出儿童每千克体重每天应给药剂量的情况(因所得结果通常偏小,所以不常用)。
儿童每天给药剂量=成人每天给药剂量×小儿体重(千克)/50
三、根据体表面积计算。
此种方法适用于药品说明书给出了儿童每平方米体表面积每天应给药剂量的情况:
①体重在30公斤以下者,其体表面积计算公式为:
体表面积(平方米)=体重(千克)×0.035+0.1
②体重在30公斤以上者,其体表面积计算公式为:
体表面积(平方米)=【体重(千克)-30】×0.02+1.05
儿童每天给药剂量=每平方米每天用药量×体表面积(平方米)
需要强调的一点是,不管用何种方法计算,儿童给药剂量都应以成人最小给药剂量为上限,这一点在很多说明书中并未提及。也就是说,如果按照上述三种方法之一计算出的给药剂量大于了成人最小剂量,那么只能按成人最小剂量来给药。这一点是店员要特别补充给顾客的。
“注意事项”及“贮藏”中的几个问题
一些非处方药说明书“注意事项”一栏中会提到“儿童、年老体弱者、孕妇应在医师指导下服用。”这种提法较为模糊,也就是把儿童、老年等年龄划分的问题交给了医生或药店从业人士。世界卫生组织对老年人的界定是:60岁(含)以上的人为老年人。
某儿科学教材对儿童的年龄分期为:胎儿期(从受精卵形成到胎儿出生为止)、新生儿期(自胎儿娩出脐带结扎至28天的时期)、婴儿期(自出生到1周岁之前)、幼儿期(自1岁至满3周岁之前)、学龄前期(自3周岁至6~7岁入校学前)、学龄期(自入小学6~7岁至青春期)、青春期(一般10~20岁),这样的分期方式能够供店员参考,但更多的药物说明书都以12岁为儿童用药与成人用药的界限。一般情况下,对于没有儿童剂型的药物店员建议其就医是较为稳妥的做法。
“注意事项”中还有一个较为模糊的说法是“过敏体质者慎用”。四川大学华西第二医院临床药师陈力指出,过敏体质者一般是指对某些食品或药品有过敏史的患者。
“贮藏”一项中很多药物说明书都只是简单提到了密封保存,这对于大部分药品来说是能够的,但是有些较特殊的药品店员应给予特别提醒。除一些药品其说明书明确指出了其需要低温保存外(如胰岛素、活菌制剂等),行家还建议,软胶囊制剂、多维元素片以及磷脂类制剂性质不稳定,应冷藏保存;而维生素C和雷尼替丁等容易见光分解,故应提醒顾客避光保存。
长按上图3秒钟,识别二维码关注
喜欢的话就点赞吧!↙