继湖北运管局发布十家无车承运人试点企业(首批 | 无车承运人企业湖北名单公布,天地汇、真好运、码上配、快货运、车联天下等企业上榜),重庆运管局发布五家无车承运人试点企业(第二波 | 无车承运人企业重庆来袭,传化物流、中交兴路、沙师弟、重庆交运、返空汇五家获得!)后,浙江方面也传来消息,十四家企业评定后将获得无车承运试点企业资格。物流沙龙(微信公众号 logclubcn)赶快跟进,逐一为大家将各家企业的基本信息展示出来,相关信息来自企业信用查询信息,不对信息的真伪负责,仅供参考!
浙江省无车承运物流试点企业名单(十四家拟):
杭州传化货嘀科技有限公司
杭州菜鸟供应链管理有限公司
浙江红狮物流有限公司
浙江专线宝网阔物联科技有限公司
宁波万联国际集装箱投资管理有限公司
宁波卡哥信息科技有限公司
浙江嘉宝物流股份有限公司
杭州大恩物联科技有限公司
宁波国际物流发展股份有限公司
浙江运到网络科技有限公司
宁波港国际物流有限公司
浙江车马象物联网网络有限公司
宁波聚合集卡联盟电子商务有限公司
浙江未名物流发展有限公司
根据《交通运输部办公厅关于推进改革试点 加快无车承运物流创新发展的意见》(交办运〔2016〕115号)及《关于开展无车承运物流试点企业申报工作的通知》(浙交办〔2016〕233号)的要求,经过初审、集中评审,结合企业实地勘察情况,拟确定杭州传化货嘀科技有限公司、杭州菜鸟供应链管理有限公司等14家企业作为浙江省第一批无车承运物流试点企业(详细名单附后)。
现予以公示,公示期为2016年11月30日-2017年1月2日。公示期间如有单位或个人对试点企业有异议,请以书面形式反馈至浙江省道路运输管理局货运处,异议材料请注明真实姓名和联系方式。
联系人:葛清芝 联系电话:0571-85260132,传真:0571-85260203
浙江省道路运输管理局
2016年11月30日
下面请跟随物流沙龙的企业信息查询结果看看每一家公司的基本信息:
杭州传化货嘀科技有限公司


杭州菜鸟供应链管理有限公司


浙江专线宝网阔物联科技有限公司


宁波万联国际集装箱投资管理有限公司


宁波卡哥信息科技有限公司


浙江嘉宝物流股份有限公司


浙江红狮物流有限公司


杭州大恩物联科技有限公司



宁波国际物流发展股份有限公司
宁波国际物流发展股份有限公司前身为宁波电子口岸物流信息有限公司。2008年,由宁波市政府、宁波交通投资控股有限公司、宁波海关、宁波国检、宁波港集团、中国电子口岸数据中心宁波分中心等单位发起组建为宁波国际物流发展股份有限公司,注册资本2425万元。公司旗下运营宁波电子口岸和四方物流市场两大公共信息平台,结合电子政务、电子商务、电子物流,为客户提供优质的大通关、大物流全程信息服务。


浙江运到网络科技有限公司


上海运到网络科技有限公司(以下简称:运到网),是注册于上海国家自由贸易区的专业的大宗商品第四方物流服务平台,注册资金500万元。 运到网专注于为终端客户提供精准、及时、高效、可视化的物流配送体验,为货主提供优质、优价的物流服务,为车队提供一个展示自我、实现梦想的平台。 运到网通过大数据、云计算,告捷对接终端客户、货主和车队的需求,保障终端客户生产的有序进行、降低货主对物流信息的不对称、减少货车的空载率、优化配送线路等,实现终端客户、货主和车队的“三赢”! 好物流,好运到!运到网作为市场上真正独立运营的专业的第四方物流平台,我们将以真诚的服务为平台用户恪守商业秘密、创造价值、收获快乐! 运到网自成立以来,凭借独立、专业的物流服务,获得了广大终端客户、货主和车队的认可,已与中国建筑、杭州热联、浙江物产等优秀企业建立物流战略合作关系。运到网已建立上海总部、杭州技术中心、合肥、昆明、广州、郑州办事处,目前公司在职人员30多名,骨干人员均来自BAT和知名物流企业,能为客户提供稳定、放心的平台物流服务和技术指导。
宁波港国际物流有限公司


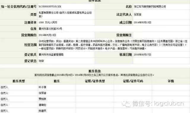
浙江车马象物联网网络有限公司
浙江车马象物联网络有限公司是一家智慧物流大数据平台,总部位于素有“四省通衢、五路总头”之称的浙江省衢州市。
1、车马象的近期目标:整合运力网,实现对公路运输车辆的全国、全网、全自动、全过程管理。
车马象物联网综合业务平台利用互联网、GPS定位、移动信息等技术对货车进行智能化远程管理,包括远程监控、信息配对和智能调度等,真正实现对车辆的全国、全网、全自动、全过程管理。
2、车马象的中期目标:整合货运网,实现对运输货物的全国、全网、全自动、全过程管理。
通过车马象物联网综合业,使客户在线下单、在线支付、在线叫车、在线保险、在线监控等平台,实现对运输货物的全国、全网、全自动管理,提升货运委托方效率;通过对货物运输的智能分炼、智能配对配车、智能货物的集拼等技术,实现单位货物运输成本的降低。
3、车马象的远期目标:启动“城市物流港”,走国际化发展道路。
在完成网店布设和相当规模的车辆整合后,车马象将开发具备仓储、运输、装卸等全国物流服务的“城市物流港”。“城市物流港”将在车马象的统一管理下,通过分公司的协调、参与管理,使车马象的物流业务向全方位、多面化、深层次发展。在实现国内货运的全程物流的同时,车马象物联网通过和国际物流巨头的合作和资源整合,实现国际全程物流。

宁波聚合集卡联盟电子商务有限公司


浙江未名物流发展有限公司


作者:物流沙龙编辑部