点击关注
最讲究生活品质的辣妈分享购物平台

亲爱的辣妈们猫宁~今日因淘推荐修眉刀、牙刷和妊娠纹修复乳,元气满满的一周开始啦~变美是女人的天性!化妆是为了取悦自己,自己开心了才能取悦别人~所以一支给力的修眉刀就变得非常重要,比如街知巷闻的贝印修眉刀。功课组为挑出最好的、性价比最高的、最有特色的产品,一天都没有偷懒哦!
——————————————
今日宝宝用品推荐
日本VIVATECLux360°儿童电动牙刷

日产的Vivatec儿童电动牙刷被称作是儿童电动牙刷界的保时捷,但价格也并不是很贵,它是唯一一款360度电动牙刷,有自己的专利。日本齿科大学研究认为这款360度牙刷清除牙垢的比例要比普通牙刷高2倍,牙刷刷头有10000根极细刷毛,震动起来非常温和,还有LED发光功能,不仅能让小朋友觉得新奇,也能帮助家长看到宝宝口腔情况。另外还有两分钟计时功能,非常贴心。不过不是充电的,要更换电池,稍微麻烦点儿。
其他类似产品对比:
狮王的这款性价比很高,还是《爸爸去哪儿》里小kimi同款。分1-6岁和6到12岁两种,软毛刷头能够替换,采用声波震动技术,清洁得比较彻底,不容易留死角,比旋转式震动的牙刷更温柔一些,但比其他两款震动强度要大。
美版的飞利浦儿童电动牙刷评价很高,能够从1岁一直用到12岁,只需要替换专用的刷头就能够了,每分钟震动约3.1万次,能够轻柔有效地清洁宝宝的牙齿,支持2分钟智能计时器和30秒时段计时功能,让小朋友更好的掌握刷牙节奏。刷柄有漂亮的卡通图案,能够更换,让小朋友充满了新鲜感,用蓝牙连上手机或iPad还能够玩游戏互动和查看刷牙的状态。
详细对比

Tips:请家长注意陪同小宝宝刷牙;建议3个月更换一次刷头
日本VIVATECLux360°儿童电动牙刷
长按下方二维码就能买
▼
今日护肤用品推荐
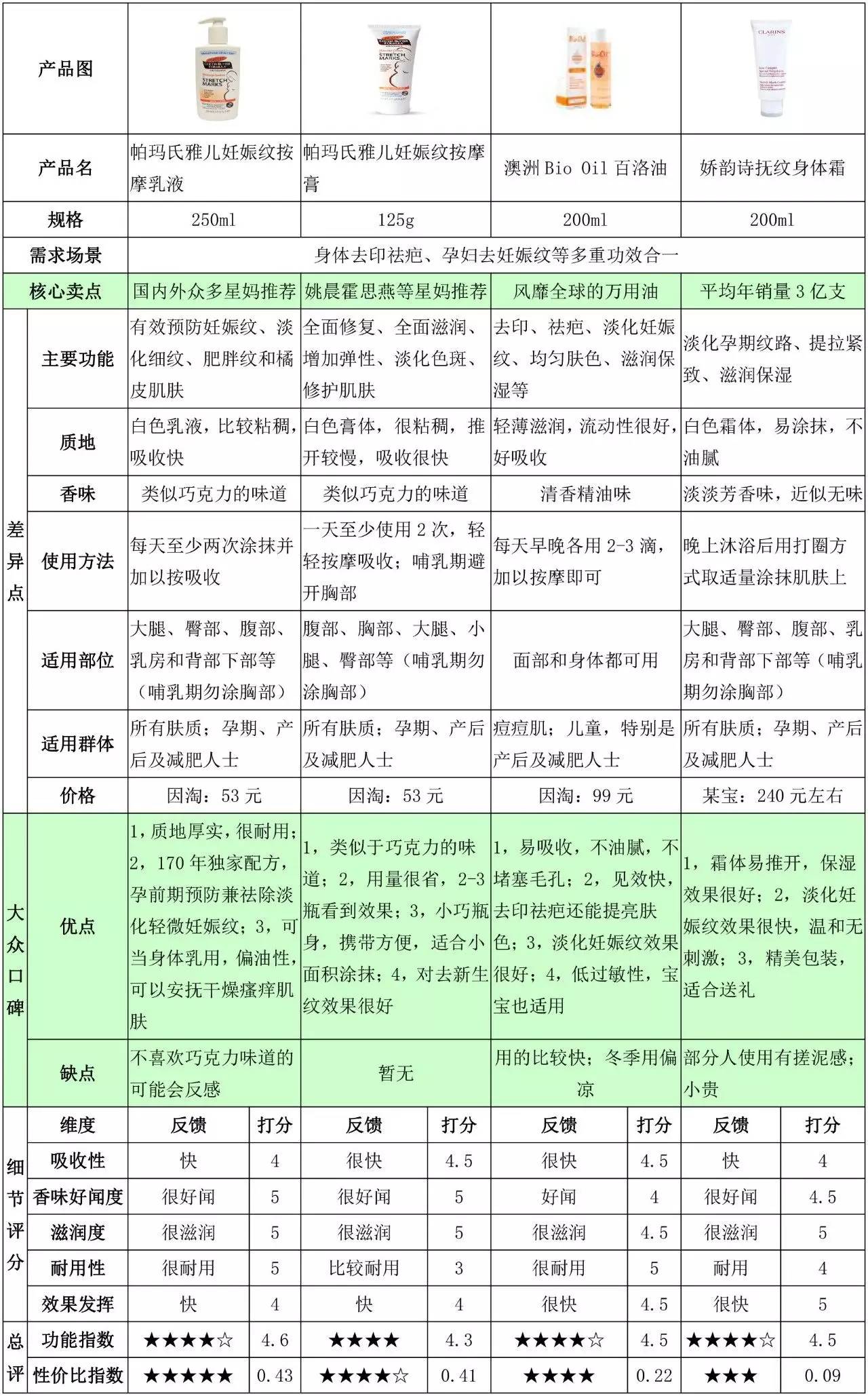
帕玛氏雅儿妊娠纹按摩乳液+按摩膏

Palmer’s按摩乳液+按摩膏,别看Palmers便宜到吓人的价格,这其实是个相当专业的品牌,是有做过临床试验的。他们家的不管是乳液还是按摩膏,质地比较浓稠,但吸收也不赖,大部分麻麻表示还能够接受,滋润和保湿度都很好,比较合适冬天用。选择Palmer’s,建议乳液和按摩膏一起入,一瓶放家里,一瓶方便外带的,冬季去妊娠纹也是妥妥的。
Tips:有一小部分麻麻可能会对味道(类似巧克力味)反感,尤其在孕初期容易呕吐的期间。
其他类似产品对比:
澳洲Bio Oil百洛油:因淘不少辣妈都在用,反馈效果很赞。多种用途,去妊娠纹,亮肤保湿,护发等等。不过最赞的还是去疤痕去妊娠纹,2个月左右见效。价格在知名品类中,算是平价了,而且成分很安全,宝宝稚嫩的皮肤也能够用哦。不过去痘印效果一般哈。
娇韵诗:延伸功能不是很多,专门针对妊娠纹和肌肤提拉,效果相对Bio Oil快速,不过不合适用于脸部,而且价格也贵很多。包装很精美,很合适拿来送礼哦。
详细对比

帕玛氏雅儿妊娠纹按摩乳液
今日玩具推荐
Boon 魔力浴球洗澡玩具

推荐理由
1,造型奇特萌炸、色彩鲜艳,可随意组合
2,装满水后挤压,可形成美丽喷泉,增加洗浴乐趣
3,质地安全柔软,富有弹性,很耐用
4,培养宝宝擦洗、动手、抓握及想象能力5,螺旋纹口设计方便内部清洗;可用洗碗机清洗
品牌背景
来自Boon美国著名品牌,是幼儿产品中的明星,更是许多名人眼中的明星,许多Hollywood明星和艺人都成了Boon的忠实粉丝呢。Boon的产品不仅充分体现了美观、实用、有趣的特点,同时更有启发智力和训练孩子独立生活的能力,帮助父母享受现代生活的乐趣。

材质方面很安全,不含BPA、PVC等,通过美国、欧洲、和国内的安全测试。妈妈们能够绝对放心材质的安全问题。而且质地柔软,无毛边,不会对宝宝脆弱的皮肤造成任何伤害,另外球头和球体的材质都合适宝宝用来在身上进行按摩摩擦哦。

另外,每个魔力球表面都有数个出水孔,防水进去就会自然流出来,装满水后挤压,可形成美丽喷泉。所以它不仅是个玩具,还是个喷头呢,独特的设计,淋浴喷水两不误。

最奇特的是,每一个魔力浴球具有相同的螺旋纹转换借口,能够互相转换,随意组合!这样就能够给宝宝一个自由的想象力空间,增加宝宝的兴趣和手动能力。

缺点:对于小一点的孩子来说,他们根本没有力气挤出水来,要大一点才能玩。比较合适1-5岁的宝宝。
Boon 魔力浴球洗澡玩具
长按二维码直接购买
▼
今日美妆工具推荐
贝印修眉刀

推荐理由
1、刀头特别锋利,有防刮伤的设计,即使是新手也能轻松上手,修出自己想要的眉型;
2、性价比奇高,便宜又好用,采用不锈钢材质,三支能够用很久;
3、使用感非常好,刮得非常干净,任何角度都很圆润舒适。
品牌背景
日本的贝印株式会社是有近百年历史的著名安全剃刀制造商,它的美妆工具等在日本同类商品中的市场占有率非常高。这款修眉刀组是它家的明星产品,也是日本超人气超好口碑的东西~性价比非常高,寿命是一般修眉刀的十几倍~

修眉刀的刀刃上有防护网,比较安全,但也没有减损它的锋利,能让你感受到非常温和的刮感,任何角度都很舒适,不用担心会刮伤皮肤,方便又安全。

刀柄的设计非常容易抓握。

有很多人的修眉刀刀刃钝了之后就扔掉,其实刀片用钝了还能够用来去毛衣上起的小球,一物多用~

Tips:修眉的时候需要逆着眉毛的生长方向刮,如果遇到不平整的皮肤,能够轻轻把皮肤拉平再修理,避免伤害皮肤。
