
一直关注山东高考一点通的考生及家长可能发现了,最近山东高考一点通除了关注高考志愿填报的信息,还特别关注了国家助学*款贷**办理的相关内容。因为有考生和家长在后台留言说想了解这方面的政策。

值得欣慰的是现在国家的政策非常好,任何一个学生不会因为家庭经济困难而失学。为了更好的服务广大考生和家长,今天我们有幸邀请到了国家开发银行山东分行客户三处的孙晋旭科长做客山东高考一点通为大家普及办理助学*款贷**的相关事项,希望通过孙科长的讲解,大家对办理助学*款贷**的流程能够更加明晰,想申请助学*款贷**的小伙伴们, 一起去了解一下吧!
主持人:近年来,国家助学*款贷**已经成为我国学生资助政策的重要构成部分,现在咱们省以及全国的国家助学*款贷**总体发展形势是什么情况呢?
国家开发银行孙晋旭 :2018年,国开行山东分行发放生源地信用助学*款贷**13.82亿元,*款贷**学生17.33万人,近几年山东省国家助学*款贷**业务始终保持平稳发展,*款贷**覆盖深度和*款贷**金额保持温和增长。自2008年以来,国开行山东分行累计发放生源地信用助学*款贷**147.43万人次,金额97.09亿元,位列全国第6位,这惠及了全省15个地市145个县(市、区),近70万名家庭经济困难学生。并且这个数据上还不包含青岛市,因为国开行在青岛设有分行,具体经办青岛地区的各项信贷业务。
多年来,我们始终秉持“政府主导、教育主办、开发性金融支持”的理念,不断创新业务模式,简化办理流程,提升服务水平,2017年全省普及助学*款贷**电子合同,2018年率先取消留存证件纸质复印件,这在全国是走在了前列的。2019年起,按照国家统一部署,取消家庭经济困难认定盖章的要求,经过高中预申请获得*款贷**资格的同学能够直接申请办理*款贷**,未预申请的同学填写家庭经济困难认定表,申请人书面承诺后,即可办理助学*款贷**。
从全国的情况来看呢,作为经办国家助学*款贷**的主力银行,国开行在教育部、财政部、银保监会的指导下,坚持“应贷尽贷”。助学*款贷**不设*款贷**规模和人数限制、不增加额外条件、不收取任何费用。针对深度贫困地区,国开行将会同教育部门,组织发动中学、中职院校和乡镇中心校开展“走村入户,到班到人”的政策宣传活动,为家庭经济困难的学生足额申办*款贷**。2019年,助学*款贷**预计将可覆盖全国26个省份、2300个区(县),区(县)覆盖率达81%,高校覆盖率继续保持100%。
*款贷**办理方面,为落实国家“减证便民”决策部署,可由学生个人书面承诺代替相关部门盖章认定家庭经济困难。贫困学生只需要“承诺一次、填一张表、跑一趟路”。此外,为更加及时、精准地解答助学*款贷**政策问题,国开行设立了“95593助学*款贷**呼叫中心”,由“人工客服+智能机器人”提供7×24小时解答服务。同时,国开行推行无纸化办*款贷**,学生可直接通过IT系统签订电子合同。针对山区等交通不便地区,国开行推动在乡镇、高中设立*款贷**办理点,使学生实现“家门口办*款贷**”。
截至目前,国开行已累计发放助学*款贷**1647亿元,支持了家庭经济困难学生2622万人次,预计2019年新增发放助学*款贷**将突破300亿元,新增支持440万名家庭经济困难学生。届时,国开行助学*款贷**将累计发放近2000亿元,累计支持家庭经济困难学生将突破3000万人次。
主持人: 孙科长,我听到你有时提到国家助学*款贷**,有时专门强调生源地信用助学*款贷**,他们之间是什么关系呢?
国家开发银行孙晋旭 :是这样的。国家助学*款贷**是*党**中央、国务院在社会主义市场经济条件下,利用金融手段、完善我国普通高校资助政策体系,加大对普通高校家庭经济困难学生资助力度,所采取的一项重大措施。国家助学*款贷**是由政府主导、财政贴息、财政给予银行一定风险补偿金,银行、教育行政部门与高校共同操作的专门帮助高校家庭经济困难学生的银行*款贷**。借款学生不需要办理*款贷**担保或抵押,但需要承诺按期还款,并承担相关法律责任。
因为具体办理*款贷**的部门和流程不同,国家助学*款贷**分为校园地助学*款贷**和生源地助学*款贷**。顾名思义,大学入学以后在高校办理的助学*款贷**称为校园地助学*款贷**,也称高校助学*款贷**。在大学入学前户籍所在地,也就是生源地县级资助中心办理的助学*款贷**,称为生源地助学*款贷**。
我国的国家助学*款贷**政策始于90年代末,发展初期以*款贷**银行直接经办的校园地国家助学*款贷**为主。2006年以后,为了解决贫困地区国家助学*款贷**全覆盖的问题,逐渐探索发展了生源地信用助学*款贷**业务模式。
生源地信用助学*款贷**,由银行和教育部门合作开展,能够覆盖县域内所有有*款贷**需求的学生,不限制所就读高校的类别,业务模式上设计有共同借款人,由县级资助中心办理,借款学生到高校报到后需要学校确认回执信息,就学期间高校负责组织诚信教育,毕业后履约还款还将报送人民银行个人征信系统。从机制设计上来说,风险防控链条更加完全,保障了国家助学*款贷**良性可持续发展,因而更加符合中国国情,具有更强大的生命力。目前,我国约90%的国家助学*款贷**为生源地助学*款贷**。
主持人: 孙科 长,你刚才提到,今年国家助学*款贷**政策的一个重要变化,是取消家庭经济困难认定的盖章,能不能具体介绍一下呢?
国家开发银行孙晋旭:国家助学*款贷**作为国家资助政策的一部分,享受国家的财政补贴和优惠的信贷政策,为了让真正需要帮助的同学获得*款贷**支持,这就有一个*款贷**资格的问题。
具体来说,就是学生本人及其家庭的经济能力难以满足大学在校期间的学习、生活基本支出的学生,才能申办国家助学*款贷**。
那么,怎么确定这个*款贷**资格呢,以前我们是要求申请*款贷**的学生,在*款贷**前持申请表到村(居)委会等有关部门去盖章,找人来证明其家庭经济困难。今年开始,根据国家统一部署,改为以学生书面承诺代替家庭所在地乡、镇或街道民政部门对学生家庭经济情况的证明,作为家庭经济困难认定依据申办*款贷**。取消盖章是贯彻落实*党**中央、国务院关于简政便民、优化服务的要求,让学生少跑腿,尽量不跑腿。
主持人: 是不是申请*款贷**的学生都需要进行个人书面承诺,需要在什么文件上填写个人承诺呢?
国家开发银行孙晋旭:不是的,实际上填写个人承诺,只是获得*款贷**资格的其中一种途径。
国家开发银行生源地信用助学*款贷**按年度申请办理,只有首次申请办理的时候,才涉及*款贷**资格的问题。续贷的时候,就能够根据个人需要直接申请办理。
首次办理助学*款贷**前,获得*款贷**资格主要包括提前进行*款贷**预申请和*款贷**时填写书面承诺两种方式。
为了让所有的学生能够放下经济压力的思想包袱,轻装上阵准备高考,近年来我们一直在推动*款贷**预申请工作。预申请就是由教育部门,组织驻地各普通高中和中职学校提前摸底所有可能有*款贷**需求的学生,将这些学生的名单导入国家开发银行助学*款贷**信息系统。名单内的学生,在学生在线服务系统注册后,直接填写个人信息,就能到县资助中心申办生源地信用助学*款贷**。
对于在高中阶段曾经接受过国家助学金资助的学生,以及建档立卡贫困家庭学生、最低生活保障家庭学生、特困供养学生、孤残学生、烈士子女、家庭经济困难残疾学生、残疾人子女等家庭经济困难学生,都是能够直接纳入预申请名单的。凡是感觉家庭的经济能力,难以满足学生在上大学期间的学习、生活基本支出的,都能够斟酌申请国家助学*款贷**,在*款贷**预申请的时候提前报名。
2019年起,我省的预申请工作开展时间将与高中阶段家庭经济困难学生认定工作时间相衔接,每年9月份,也就是高三的第一学期,即可启动下一年度的*款贷**预申请工作,预申请信息自导入助学*款贷**系统之日起八年内有效。今年,我省已经录入预申请学生名单12万人。
已经预申请的学生,在整个大学学习期间,甚至包括以后升学考研的期间内,随时能够根据需要申办国家助学*款贷**。当然,已经预申请的学生,不来申办国家助学*款贷**,也不会有任何不良影响。
对于未进行预申请,但确因家庭经济困难需要申办生源地信用助学*款贷**学生,能够填写《家庭经济困难学生认定申请表》,以学生书面承诺代替其家庭所在地乡、镇或街道民政部门对学生家庭经济情况的证明,作为家庭经济困难认定依据申办*款贷**。
对于没有进行*款贷**预申请的同学,在国家开发银行学生在线服务系统注册并提交*款贷**申请时,系统会提示*载下**并填写《家庭经济困难学生认定申请表》。这个认定申请表,也能够到县资助中心现场领取并填写。
需要说明的是,取消盖章证明,并不表示不要什么材料了,而是改成了个人承诺制,就是个人要对家庭经济状况做出承诺,大学生由个人做出承诺,未成年学生由家长、监护人做出承诺。家庭经济困难学生在提交申请时,一定要如实反映家庭经济的实际情况。对于发现的弄虚作假行为,一定会严肃查处,不仅可能收回已经发放的资助资金,而且还可能会在一定范围内被通报批评,影响个人的成长与进步。这个改革是建立在对广大家庭经济困难学生信任的基础上,充分信任家庭经济困难学生,所以也希望广大的学生珍惜这份信任,对于个人承诺的事项,要真正做到诚实守信。
主持人: 看来我们国家的资助政策真是越来越人性化,那么申请生源地信用助学*款贷**的学生还需要具备哪些基本条件呢?
国家开发银行孙晋旭:生源地信用助学*款贷**申请受理对象为全日制普通本科高校、高等职业学校和高等专科学校(含民办高校和独立学院)、科研院所、*党**校、行政学院、会计学院正式录取,取得真实、合法、有效的录取通知书的全日制新生(含预科生)或高校在读的本专科学生、研究生和第二学士学生。
这里呢,有两个要害点,一个是全日制普通高等学历教育,另一个是学校名单由教育部确认并提供。
非全日制的在职教育、非学历职业技能教育,享受供给制的军警高校以及港澳台和国外留学的学生,不能申请国家助学*款贷**。
*款贷**学生须具有中华人民共和国国籍,且诚实守信、遵纪守法。申请*款贷**时,还需要有一个共同借款人。共同借款人一般应为借款学生的父母。当借款学生父母由于残疾、患病等特殊情况丧失劳动能力或民事行为能力的,也可由借款学生其他*亲近**属作为共同借款人;如借款学生为孤儿,共同借款人能够是其他法定监护人,或是自愿与借款学生共同承担还款责任的具备完全民事行为能力的自然人。
如共同借款人不是借款学生父母时,其年龄原则上在25周岁(含)以上,60周岁(含)以下;续贷时,如未更换共同借款人,可适当放宽年龄限制。未结清开发银行助学*款贷**的借款学生不能作为其他借款学生的共同借款人。
主持人: 好的,孙科长,你能不能具体介绍一下生源地信用助学*款贷**的业务政策呢?比如说,在*款贷**金额、*款贷**用途、*款贷**利率和*款贷**期限方面有什么规定?
国家开发银行孙晋旭:国家助学*款贷**主要用于解决学生在校期间的学费和住宿费,普通本专科学生每人每年*款贷**最高不超过8000元,研究生不超过12000元。当*款贷**金额高于学费和住宿费实际需求时,剩余部分可用于学生生活费。
*款贷**期限为学制加13年,最长不超过20年。生源地信用助学*款贷**不展期。也就是说总的*款贷**年限确定后,就不能改变。建议尽量申请较长的期限,以减轻毕业后的年度还款压力,也避免在毕业升学后,就面临*款贷**到期必须还款的情况。如果毕业后,经济条件改善,能够随时进行提前还款,非常方便。
借款学生在读期间的*款贷**利息由财政全额补贴。借款学生毕业后,在还款期内继续攻读学位的,可申请继续贴息。借款学生在校期间因患病等原因休学的,能够向县级资助中心提供相关书面证明材料,获得批准后,休学期间的*款贷**利息也可由财政全额贴息。因个人原因未申请或申请未获通过的,须按照原还款计划履约还款。
助学*款贷**利率执行中国人民银行公布的同期同档次人民币*款贷**基准利率,不上浮。*款贷**利率每年12月21日根据最新基准利率调整一次。这个*款贷**利率,跟一般的房贷利率是一样的,是目前最优惠的个人信贷金融产品。
主持人: 如果有学生想申请生源地信用助学*款贷**,需要怎么办理?在哪里办理呢?
国家开发银行孙晋旭:国家开发银行生源地信用助学*款贷**按年度申请办理。每年,需要申请*款贷**的学生都必须先在网上提出*款贷**申请,然后到生源地县资助中心现场签订借款合同。
具体来说,所有的*款贷**学生需要注册并登陆“生源地助学*款贷**学生在线系统”(https://sls.cdb.com.cn),录入并完善个人信息,然后提交*款贷**申请。
县资助中心现场受理*款贷**申请,签订借款合同的时间一般为7月至9月份。山东省教育厅规定,全省2019年度现场集中受理时间为8月1日至9月12日。
首次申请*款贷**的学生,需要借款学生及共同借款人双方共同携申请材料到现场签订借款合同。申请材料包括:双方的身份证原件,录取通知书(或学生证)原件,双方户口簿原件,系统导出的《助学*款贷**申请表》原件,未进行预申请的学生还需要提交《家庭经济困难学生认定申请表》原件。
续贷的时候,能够由借款学生或共同借款人一方到现场办理,只需要携带办理人本人的身份证原件和《助学*款贷**申请表》原件。
其他需要提醒的事项主要有:要确保身份证件在有效期内;办理续贷时,如果共同借款人发生变化,则需要学生和新的共同借款人一同前往县资助中心现场办理相关手续,才能进行后续的续贷申请与办理;若借款学生《学生证》丢失,也能够提供所在高校开具的《学生在校证明》或者学信网*载下**的《教育部学籍在线验证报告》。
我省各县资助中心一般均提供免费的打印服务,相关申请表能够到县资助中心现场打印,这将进一步为*款贷**学生及其家长提供便利,降低大家的经济负担。
我省助学*款贷**办理全部实行电子合同,各县(市、区)在收到*款贷**学生申请材料后,将会核对有关信息,然后指导*款贷**学生及其共同借款人完成电子借款合同签订。完成受理后,为*款贷**学生并打印《借款合同》副本和《受理证明》。
主持人: 签订完借款合同,就是完成了*款贷**申请吗?之后还有什么流程呢?
在生源地县资助中心签订借款合同,只是*款贷**流程的第一步。签订合同以后,借款学生务必要妥善保管《受理证明》,开学报到后,需要凭《受理证明》请高校老师在系统中录入电子回执。电子回执信息主要包括学生应该向高校缴纳的学费和住宿费金额,以及高校的收费账户信息。电子回执录入的截止时间为10月10日,逾期未录入回执的,将视为借款学生放弃本次*款贷**申请。
主持人: 那么完成*款贷**回执录入后,*款贷**资金什么时候能够发放呢?通过什么渠道发放?还需要进行哪些操作吗?
国家开发银行孙晋旭:高校录入回执以后,还有*款贷**审批发放的流程,这个包括*款贷**申请信息的公示、汇总提交、资料审查、*款贷**审批等环节,*款贷**资金一般要到11月中旬发放。在此期间,借款学生无需任何操作,耐心等待即可,*款贷**发放后,能够登录学生在线服务系统关注*款贷**状态。
生源地信用助学*款贷**资金拨付采用“支付宝”方式办理。借款学生首次申请生源地信用助学*款贷**时,系统将自动生成一个助学*款贷**专用“支付宝”账户,专门用于生源地*款贷**发放和本息回收。这个账户打印在助学*款贷**的合同上,也能够通过学生在线服务系统进行查询。账户的初始密码,打印在《受理证明》的下方,请借款学生妥善保管,并尽快登录相关账户更新完善密保信息。
如果*款贷**金额超过高校录入的回执金额,剩余资金将保存在这个支付宝账户中,借款学生在完成该支付宝账户的实名认证以后,能够将相关资金提现,用于补贴生活费。
主持人: 获得了国家助学*款贷**以后,借款学生还需要注意些什么?什么时候开始还款呢?
国家开发银行孙晋旭:因为是国家助学*款贷**,借款学生在高校就读期间,享受全额财政贴息和还款宽限期,无需偿还*款贷**的本金和利息。需要注意的是,每个学生都应该了解基本的个人征信知识和金融常识,熟悉助学*款贷**合同条款约定,具备按时履约的意识。并注意定期登录学生在线服务系统维护更新个人信息,尤其是手机号码等联系信息。
如果发生休学或者升学攻读更高学位等情况的,需要持相关书面证明材料,到县资助中心现场申请变更,未申请的或者申请未获通过的,将不能继续享受财政贴息。
毕业学年应该按照要求,在学生在线服务系统提交毕业确认申请,确认个人*款贷**信息和新的联系方式。
按照合同约定,借款学生自毕业当年起,每年还款一次,学生个人应承担的*款贷**利息,自毕业当年9月1日起开始计算。
每年11月1日至12月20日(合同到期最后一年为9月1日至20日),借款学生应主动登录国家开发银行学生在线服务系统,查询当年应还本息金额并还款。
主持人: 是不是还款的时候,一定会有人提醒通知呢?如果逾期不还会怎么样呢?
国家开发银行孙晋旭:借款学生自觉主动还款是合同约定的义务,与是否接到还款通知无关。国家开发银行生源地信用助学*款贷**和其他个人*款贷**一样,*款贷**信息将记入中国人民银行个人征信系统,如果学生未能按时足额还款,将会留下逾期记录,逾期本金还将被计收罚息,罚息利率为正常借款利率的130%。虽然,国家开发银行和各级学生资助中心将通过各种方式,尽可能提醒逾期的学生履约还款,但因各种技术和操作上的因素,未必能保证及时提醒到每一名学生。
如果是不小心忘记还款时间,导致*款贷**逾期的。在1月至10月的1日至20日,11月1日至12月20日,在此期间,能够进行逾期还款操作。
人民银行个人征信系统已经全国联网,一些企业和公务员事业单位招聘过程中,可能会要求应聘人员提供个人征信报告。向商业银行申办信用卡、购房按揭*款贷**过程中,更是会查询个人征信情况,因此一旦在个人征信系统留下逾期记录,将会对个人的工作生活造成极大的影响。
征信系统逾期记录一旦产生,直至偿还逾期本息,结束逾期行为以后,这个记录还将保存5年的时间。因个人原因导致的*款贷**逾期记录,无论是否是故意逾期行为,都不可能删改个人征信记录。因此,申请借款的同学们一定要重视起来,按时履约还款,要像爱护自己的眼睛一样关爱个人征信记录。
主持人: 那么能否提 前还款呢?如何申请提前还款?
国家开发银行孙晋旭:按照合同的约定,在*款贷**发放以后,借款学生随时能够根据个人情况,提出提前还款。一般直接登录学生在线服务系统,自助提交还款申请即可。能够一次性偿还一份或者多份《借款合同》尚未清偿的本息。也能够仅偿还部分本金,部分本金还款必须是500元以上,且为100元整数倍的金额。一般情况下,正常还款状态的合同,随时能够提交提前还款申请,申请时间不同,只是会影响利息结算的日期。提前还款申请当月账期有效,因此提交申请后,应尽快进行还款。
主持人:不论是正常还款、提前还款、逾期还款,具体怎么操作呢? 能够通过哪些途径
国家开发银行孙晋旭:支付宝为国家开发银行生源地信用助学*款贷**主要的代理结算机构,偿还生源地信用助学*款贷**主要有三种途径:
1.约定支付宝账户批量扣款:把足额还款资金,在还款日前,存入*款贷**合同约定的支付宝账户,支付宝公司将在还款日后,自动将还款资金扣收至开发银行。
2.支付宝主动还款功能:通过网页登录任何一个支付宝账户,找到助学*款贷**还款功能。或者通过任何一个手机支付宝客户端,在“朋友”功能中,查找并关注“国家开发银行助学*款贷**”生活号,找到在线还款功能。根据提示输入*款贷**学生信息,查询到应还款金额后,即可还款。
3.通过助学*款贷**专用银联POS机刷卡还款:线上还款操作存在困难的,能够联系就近的县级或高校学生资助管理中心,如果有助学*款贷**专用银联POS机的话,能够直接刷存款卡还款。
主持人: 今 天,我们介绍了很多关于办理生源地信用助学*款贷**的知识,在节目的最后,孙科长还想给需要*款贷**的同学们强调些什么吗?
国家开发银行孙晋旭:在信用消费时代,是国家的信任和支持,贫困学生才能拿到这么优惠的银行*款贷**去交学费,而且不用承担高昂的利息。天行健,君子以自强不息。希望获得国家助学*款贷**资助的同学们,能够珍惜学习机会,以知识改变命运,赢得绚丽的人生。也希望同学们能够诚信感恩、恪守承诺,让国家助学*款贷**能够薪火相传惠及更多的同学。
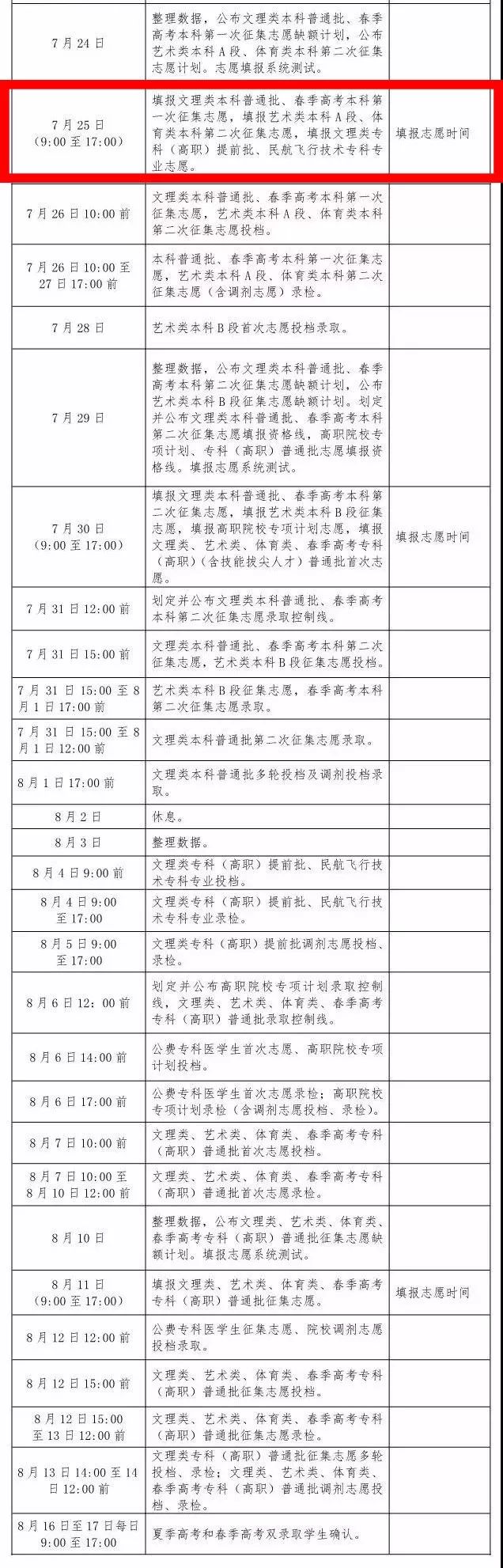
招生录取工作进程表

文章推荐
1. 快递小哥“截胡”14份大学录取通知书:警惕高考招生诈骗
2.重磅 | 艺术类本科A段、体育类本科第一次征集志愿计划滚烫出炉!
3.不到本科线,也能上本科?这两次机会不要错失
4.山农大、曲师大、山青院三所高校艺术类、体育类录取情况汇总(内附查询方式)
5.为家庭经济困难学生排忧解难 学生资助热线电话将于7月15日开通(内附各市县、高校资助电话)
6. 我省定向培养士官招生方案出炉!文化课不低于240分,25日填志愿(附详细计划)
山东高考一点通
微信号:GK-SDETV
山东高考一点通:山东高考官方发布平台,山东省招生考试院与山东教育电视台联合打造,搭建连通考生与高校的信息交流平台。在高考报名、复习备考、新高考解读、职业生涯规划、自主招生、艺考、春季高考、夏季高考、综合评价招生、志愿填报等方面为考生和家长提供第一时间的资讯和咨询服务。“山东高考一点通”联系电话:0531-82677373
责编:何蕾
记者:李静怡
合作投稿请发邮箱:[email protected]
请按照地域扫码进群 在线交流哦
进群时两条要重点提醒一下:QQ资料要完全;进群验证信息要真实。
按照地域 扫码进群
| 媒体矩阵 family | ||
| 名称 | 微信号 | 简介 |
|
山东教育发布 山东教育电视台 山东教育新闻 新闻早敲门 山东省电化教育馆 |
sdjyfb mysdetv EDUCATION-NEWS sdetvxwzqm SDSDJG |
教育 教育 新闻 新闻 电教 |
|
tips友情提醒:长按复制微信号哦 |
||