
新三板信息披露主要是指新三板挂牌公司以公开转让说明书、定期报告和临时报告等形式,将公司相关的信息向投资者及社会公众公开披露的行为。信息披露的完全、真实、及时、准确的程度对新三板股票交易市场的健康发展有着重要意义,也是市场监管的要求。
首先讲讲信息披露概述。

(一)法律法规
按照位阶列举了目前新三板公司信息披露的法律、部门规章、行业规定,其中内容最为详细的是《信息披露细则》。

新三板公司的信息披露与上市公司信披存在较多的不同之处,主要体现在规则限制的不同、信息披露的严格程度不同、处罚措施和力度不同:

(二)信息披露基本原则
新三板公司在信息披露过程中需遵守完全性、真实性、准确性和及时性四大原则:

四大原则中,及时性原则要求公司对信息披露的时间节点进行准确的把握:

(三)信息披露内容
新三板信披内容分为挂牌前信息披露和挂牌后信息披露:

公开转让说明书、定期报告和临时报告的格式要求具体可见《全国中小企业股份转让系统公开转让说明书内容与格式指引》、《年度报告内容与格式指引》、《半年度报告内容与格式指引》、《临时公告格式模板》。
股票公开转让等情形下对披露内容有特殊要求:

(四)信息披露平台
信息披露平台的选取也很重要,需要及时披露在指定平台。

(五)信息披露时间
定期报告的披露时间点也需要注意,不能迟延披露:

如挂牌公司不能在规定时间内披露年报,公司及主办券商需进行如下操作:

(六)信息披露材料
挂牌公司披露定期报告时需要向主办券商送达以下材料:

(七)披露后的处理
信披之后股转系统进行审查,若出现不符合规定等情形,则需:

(八)信息披露豁免
如公司能够充分证明其拟披露的事项涉及《业务规则(试行)》第4.2.2条提到的“信息披露豁免”所列举的情形,则可适用相关豁免信披的规定:

以希脉气象为例进行分析:

(九)
停复牌、摘牌信息披露
挂牌公司出现
停复牌情形时如何进行信息披露也很重要。

(十)纪律处分与自律监管
接下来谈谈股转系统对挂牌公司、主办券商及相关负责人的纪律处分与自律监管规定,主要法律依据是《业务规则(试行)》与《自律监管措施和纪律处分实施办法(试行)》,常见的纪律处分与自律监管措施有:

2016年共有4家公司因信息披露不合格而被强制摘牌,理由及公司名称分列如下:

还有多家公司因自身违规行为受到不同程度的监管:

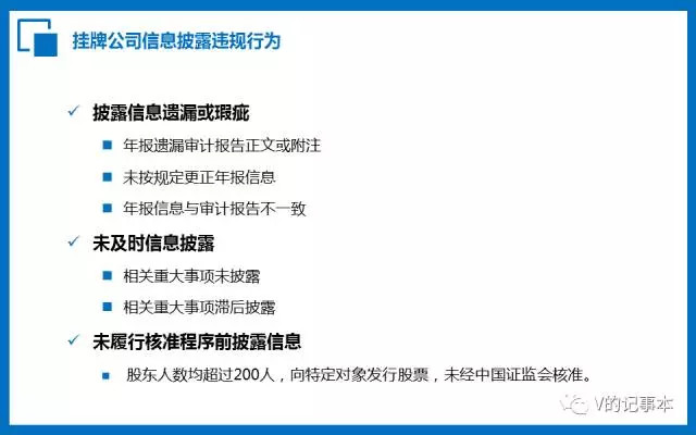
挂牌公司信披的违规行为主要有以下几种:

在此以中科招商为例进行分析:

临时报告披露需要及时,“速达科技”实施并购重组却并未及时披露信息,受到股转公司监管:

信息披露平台的错误也会导致挂牌公司及责任人受到监管,以利民生物为例:

以上是自己关于新三板信息披露概述的整理,之后会就新三板已挂牌公司的重大影响事件信息披露的相关内容进行分析和分享。
来源:V的记事本