
今天来了两个家长,拿着孩子得照片来给孩子看病,我一看是*疮痤**,也就是大家常说的青春痘,看样子是2级中度,所以我建议外用药膏和口服消炎药。妈妈当时就不乐意了,说是西药治标不治本,停药后容易复发。说是中药治本,能够不复发,非得吃中药。由于没见到患者本人,所以也没法给他开中药。果真像她说的那样吗?下面我们来看一看。
1、关于治本

所谓“治本”,就是针对于病因的治疗。西医治疗青春痘正是这么做的。
先来看看青春痘的病因,主要有:皮脂腺分泌过多,毛囊分化异常,角化过度,大量细菌定植,炎症和宿主免疫反应。所以呢,每一个因素都为治疗提供了一个潜在的靶点,需要针对这些因素来治疗。这就是病因治疗,应该是“治本”。

2、关于分级分度治疗

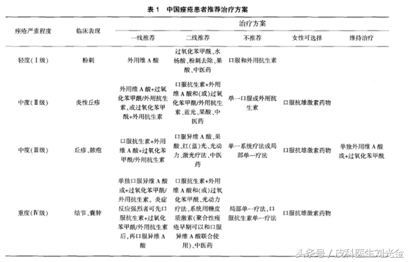
西医治疗*疮痤**是需要分级分度治疗的,不是谁能说了算的,也不是乱治的。
轻度*疮痤**只用外用治疗,根据全球*疮痤**治疗指南,轻度粉刺性*疮痤**选择外用为维A酸类药物单一治疗。治愈后,仍可用维A酸类药物维持治疗。
轻度和中度*疮痤**均推荐克林霉素磷酸酯+过氧苯甲酰凝胶(CDP+BPO)外用治疗。
系统性抗生素治疗中度至重度丘疹脓疱性*疮痤**一般需要持续3个月,并要与过氧苯甲酰(BPO)(持续或间断)联合使用以预防抗生素耐药性的产生。与外用制剂,尤其是维A酸类、BPO或是壬二酸联合治疗可增强疗效。
米诺环素缓释片1mg/kg/d,共12周的治疗方法已获得美国食品和药物管理局(FDA)批准,可用于治疗大于12岁的中度至重度炎症性寻常性*疮痤**的患者。(一定是大于12岁哦)
阿奇霉毒,安全性好,可用于患有炎症性寻常性*疮痤**的孕妇。
口服异维A酸是治疗重度丘疹脓疱性*疮痤**和结节囊肿性或聚合性*疮痤**的选择。
异维A酸是最有效的抗*疮痤**药物,在治疗重度顽固性、结节囊肿性和预防*疮痤**瘢痕的形成上效果尤佳。
!!!尽管异维A酸疗效好,但不能治愈*疮痤**,一旦停用可能会复发。
欧洲指南和FDA关于异维A酸销售规划中都规定孕妇不能使用异维A酸。
异维A酸的推荐使用剂量是0.5mg/kg/d,对大部分重度*疮痤**患者推荐使用0.5-1mg/kg/d,共6-12个月,以使总累积量达到150mg/kg。
异维A酸治疗的早期可引起*疮痤**的炎症性充血,偶尔会导致*疮痤**爆发,往往发生于开始用药的3-4周。
异维A酸有潜在的致畸功能,可增加自然流产和致命性先天畸形,故育龄妇女在用药是必须采取安全避孕。推荐在用药前一个月就开始避孕,在整个用药期间以及停药3个月以内都要避孕。妊娠期、哺乳期以及严重的肝肾衰竭是口服异维A酸的绝对禁忌症,高脂血症、糖尿病以及严重的骨质疏松症是其相对禁忌症。禁忌与维生素A、四环素类和大剂量阿司匹林同时使用。同时要检测肝酶和血脂水平。
爆发性*疮痤**可口服小剂量糖皮质激素(泼尼松、泼尼松龙或地塞米松)联合异维A酸治疗。
3、*疮痤**的循证医学治疗方案
治疗方案证据等级:A 双盲试验 B 临床试验 受试者≥20例 C 临床试验 受试者<20例 D病例分析 病例数≥5例 E 个案报道
一线治疗
粉刺性*疮痤**
外用维A酸类药物 A
轻度丘疹脓疱性*疮痤**
外用过氧苯甲酰联合外用维A酸类或外用抗微生物制剂(抗生素或壬二酸) A
无瘢痕中度丘疹脓疱性*疮痤**
过氧苯甲酰(联合外用维A酸类和外用抗生素) A
轻度瘢痕形成的中度丘疹脓疱性*疮痤**
男性患者:口服抗生素(四环素类、大环内酯类)联合外用过氧苯甲酰或外用维A酸类药物。 A
女性患者:口服抗雄激素避孕药联合外用过氧苯甲酰和外用抗生素 A
重度丘疹脓疱型*疮痤**
口服异维A酸 A
结节囊肿性和(或)聚合性*疮痤**
口服异维A酸 C
爆发性*疮痤**
口服异维A酸联合口服小剂量糖皮质激素 C
二线治疗
轻度至中度*疮痤**
壬二酸 A
吡啶甲酸 C
氨苯砜凝胶 C
口服锌 C
光动力疗法 C
蓝光 C
蓝/红光组合 C
1450nm二极管激光 C
外用醋酸环丙孕酮 A
齐留通 D
益生化妆品 E
中度至重度*疮痤**
口服抗生素(四环素类、大环内酯类) A
三线治疗
轻中度*疮痤**
化学剥脱术(a-羟酸或30%羟乙酸剥脱术)
(β-羟酸或30%水杨酸剥脱术) C
微晶换肤(微型皮肤磨削术) C
*疮痤**窦和瘢痕
皮损内糖皮质激素注射 C
皮肤磨削术 C

说了这么多,大家明白了吗?西医治疗也是讲究个体化和循证医学治疗的,证据更充分,治疗可重复性更大。如果还有其它问题欢迎咨询。

了解更多,可关注我的微信公众号:皮科大夫刘光金(微信号:lgjpfk)。一个更靠谱的皮肤病科普平台!欢迎来踩!