四川发布客户端消息 日前,省教育厅发布《四川省教育厅关于探索开展普通高校高水平足球运动队申报创建工作的通知》。根据通知,拟申报创建高水平足球运动队的高校,包含但不仅限于具备教育部认定高水平运动队招生资格的普通高校,或是设有体育学院(系)足球项目(专业)的普通高校。
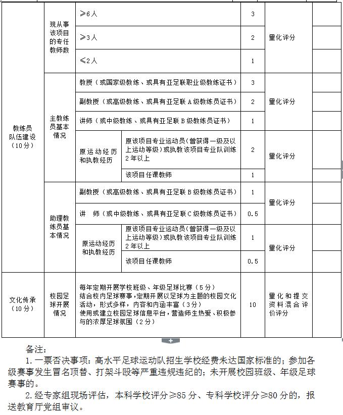
学校该如何申报?根据通知,学校结合自身实际,认真对照评估标准,专科学校自评分到80分以上、本科学校自评分达到85以上的,可向教育厅提出申请。标准又是什么?根据与之同步发布的还有《四川省普通高等学校高水平足球运动队建设综合评估标准(试行)》。据标准,要有严谨、科学、规范的教学、活动、训练、比赛计划和总结;训练时数达到10小时/周以上(低于5小时,1分;6-8小时,2分;8-10小时3分;10小时以上,5分)。

在学校提出申报后,由教育厅组织行家对申报书进行初评,根据学校申报情况及当年计划,确定进入现场评估环节的学校名单。教育厅组织省内外行家深入学校,采取听取汇报、查阅资料、访谈师生、察看场地器材、观摩训练比赛等方式进行现场评估,确定评估成绩,提出建议意见。
达到标准的运动队,省教育厅将对其授予“四川省普通高校高水平足球运动队”称号,创建告捷的高水平足球运动队将获得适当的经费补助。




四川发布客户端记者 李倩
来源:四川发布
想获取更多政务新闻及服务资讯,请*载下**四川省人民政府新闻办政务客户端——四川发布。
